Vorlagen > Literatur und Schreiben >

Buchbericht Vorlage

Buchbericht Vorlage

Diese farbenfrohe Vorlage für einen Buchbericht hilft dir, die Ideen, Handlungen und Charaktere der Bücher, die du gelesen hast, im Auge zu behalten, und gibt dir Tipps und Ratschläge, wie du sie ausfüllen kannst! Verwenden Sie die Vorlage für Ihre Hausaufgaben oder um Ihre persönliche Lektüre zu dokumentieren.

Schlüsselwörter: Charakter, Literatur, Schreiben, Charakterisierung, Handlung, Erzählstimme, Buchbericht, Buchgenre, Buchzusammenfassung, Themen, Symbole, Motive, Schreibstil, Synopsis.

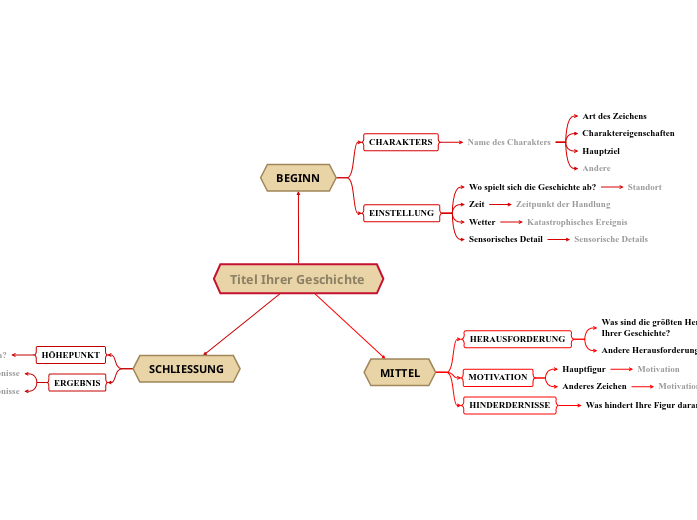
Buchbericht Vorlage

Vorlage für den Buchbericht

Die Mind Map-Vorlage für den Buchbericht ist ein visuelles Hilfsmittel, das Ihnen hilft, Ihren Buchbericht zu organisieren und zu strukturieren.

Sie bietet ein klares Layout für die Zusammenfassung von Schlüsselelementen wie Handlung, Charaktere, Themen und wichtige Zitate. Diese Vorlage ist ideal für Schüler und Leser. Sie vereinfacht die Analyse und Darstellung der wichtigsten Ideen eines Buches und erleichtert es, einen umfassenden und aufschlussreichen Bericht zu schreiben. Perfekt, um das Verständnis zu verbessern und die Schreibfähigkeiten zu steigern.

Buchbericht Titel, Autor

Beginnen Sie Ihre Buchbesprechung, indem Sie den Titel und den Autor des Buches, das Sie vorstellen wollen, eintippen!

Fazit/persönliche Meinung

Nutzen Sie dieses Thema schließlich, um Ihre persönliche Meinung zu dem Buch aufzuschreiben!

  • Hat es dir gefallen?
  • Was hat der Geschichte gut getan und was nicht?
  • Warum?

Schreibstil

Schreiben kann in vier Hauptkategorien eingeteilt werden: expositorisch, beschreibend, überzeugend und erzählend.

Jeder dieser Schreibstile hat eine bestimmte Funktion.
In einem einzigen Werk kann mehr als ein Schreibstil vorkommen.

  • Welches sind die wichtigsten Schreibstile, die Ihnen in diesem Buch aufgefallen sind?
Beschreibend

Ein Autor, der einen beschreibenden Schreibstil verwendet, vermittelt seinen Lesern ein Bild von einer Person, einem Ort oder einer Sache.

Der Autor kann Metaphern oder andere literarische Strategien verwenden, um seine Gefühle über die fünf Sinne auszudrücken.

  • Gibt es bestimmte beschreibende Szenen, die Ihre Aufmerksamkeit erregt haben?
Erzählung

Wenn ein Autor in einem erzählenden Stil schreibt, versucht er, eine Geschichte mit Personen, Konflikten und Orten zu erzählen, anstatt nur Fakten zu vermitteln.

  • Was sind einige der Merkmale des Erzählstils, die Sie in diesem Buch bemerkt haben?

Themen, Symbole und Motive

Verschiedene Arten von erzählerischen Elementen, wie Themen, Motive und Symbole, tragen zur Gesamtwirkung einer Geschichte bei.

  • Was sind die Hauptthemen dieses Buches?
  • Kannst du die Symbole und Motive erkennen?
Symbole

Betrachten Sie Symbole als Motive, bei denen die Rekursion entfernt wurde.

Wenn wir an einen Gegenstand denken, der ein Konzept symbolisiert, sprechen wir von Symbolen.

Im Gegensatz zu Motiven müssen Symbole nur einmal auftreten, um eine Wirkung zu erzielen.

Ähnlich wie Motive sind Symbole physische Dinge, die dennoch mit Themen verbunden sind.

Motive

Ein Motiv ist ein konkretes Objekt, das in einem Text häufig vorkommt (in der Regel physische Objekte, aber auch Geräusche, Orte, Aktivitäten, Umstände oder Wörter). Diese Wiederholung von Motiven gibt einem Text Struktur, indem sie verschiedene Teile der Erzählung mit einem Hauptbild oder um ein Hauptbild herum verbindet. Motive beziehen sich häufig auf ein Thema und können daher an die Bedeutung dieses Themas erinnern.

Themen

Ein Thema ist ein Konzept oder ein Thema, das ein Autor vertiefen möchte.

Themen sind wiederkehrende Ideen, die in einem Text auftauchen, und keine spezifischen, erkennbaren konkreten Bilder.

Erzählerische Stimme

Die Stimme, mit der eine Geschichte erzählt wird, wird als Erzählstimme bezeichnet, auch bekannt als Point of View'.

Sie wird von der/den Person(en) geliefert, die die Geschichte aus ihrer Perspektive erzählen.

Sie ist ein entscheidendes Werkzeug und Element des Werks. Wenn der Autor eine Vielzahl von Erzählstimmen und -perspektiven verwendet, werden die Leser eine Geschichte anders sehen und verstehen.

Merkmale
  • Ist die erzählende Stimme zuverlässig? Warum?
  • Erzählt eine einzige Person/Figur die Geschichte?
  • Wie wirkt sich dies auf Ihre Sicht der Geschichte selbst aus?
Person
  • An welche Person richtet sich die Erzählung?
  • Woran haben Sie das erkannt?
  • Was sind die Merkmale dieser Art von Erzählerstimme?

Kurze Zusammenfassung

Notieren Sie sich die wichtigsten Punkte in der Geschichte anhand der oben genannten Themen.

Sie können Verwenden Sie die Notizen um eine kurze Zusammenfassung dieser Ereignisse zu geben.

Auflösung

Die Auflösung der Geschichte besteht darin, die losen Enden des Höhepunkts und der fallenden Handlung zu verknüpfen.

In der Auflösung führt der Autor seine Gedanken zu den Themen der Geschichte fort und gibt dem Leser nach dem Lesen des letzten Wortes 'etwas zum Nachdenken'.

Die fallende Handlung

Der Autor untersucht, was nach dem Höhepunkt in der fallenden Handlung geschieht.

  • Entwickeln sich in der Folge neue Konflikte?
  • Inwiefern macht der Höhepunkt der Geschichte eine Aussage über ihre Hauptthemen?
  • Wie reagieren die Figuren auf die permanenten Veränderungen des Höhepunkts?


Die abschließende Handlung muss die Geschichte auf eine Art 'Auflösung' hinführen und damit beginnen, lose Enden des Hauptkonflikts zu verknüpfen, während sie gleichzeitig größere 'Ideen' und 'Themen' erforscht.

Höhepunkt

Der Kampf erreicht seinen Höhepunkt im Höhepunkt der Geschichte, und wir erfahren, was mit den Hauptfiguren geschieht.
Betrachten Sie den Höhepunkt als den 'Wendepunkt' in der Erzählung, an dem der Hauptkampf entscheidend entschieden wird.

Aufsteigende Aktion

Der Konflikt der Handlung wird in der aufsteigenden Handlung erkundet. In diesem Abschnitt der Geschichte wird es häufig 'schlimmer': eine schlechte Entscheidung wird getroffen, der Antagonist fügt dem Protagonisten Schaden zu, zusätzliche Figuren verkomplizieren die Handlung weiter usw.
Der Leser erfährt häufig wichtige Details aus der Vergangenheit und lernt in der Regel die Beweggründe der Figuren, den Schauplatz und die Ideen, die im Verlauf des Konflikts angesprochen werden, besser kennen.

Ausstellung

In der Ausstellung werden im Allgemeinen die wichtigsten fiktionalen Komponenten wie Handlung, Figuren und Schreibstil vorgestellt.
Der Aufbau der Umgebung, in der sich der Konflikt der Geschichte abspielt, ist der Schwerpunkt der Exposition.

Zeichen

Die Figuren in einem Buch sind das, was die Handlung vorantreibt.

Es ist wichtig, die Bedeutung einer Figur und ihrer Handlung für die gesamte Geschichte zu beachten.

  • Welches sind die wichtigsten Mittel der Charakterisierung, die der Autor verwendet?


Benutze die untenstehenden Themen, um mehr Informationen über die Figuren des Buches zu schreiben!

Episodisch
  • Gibt es wichtige Episodenfiguren?
  • Wie verändert die Begegnung mit ihnen die Haupt- und Nebenfiguren?
  • Wie treiben sie das Buch voran?
Sekundäres
  • Wer sind die Nebenfiguren des Buches?
  • Gibt es unter ihnen Gegenspieler der Hauptfiguren?
  • Was bringen sie in die Geschichte ein?
Hauptseite
  • Wer sind die Hauptfiguren?
  • Sind sie flach oder rund?
  • Haben sie Rechtfertigungen für ihre Handlungen?
  • Was sind ihre Beweggründe?


Verwenden Sie die Hinweise mehr Details über die Charakterisierung zu schreiben!

Einstellung

Ein Buch kann sich über Galaxien oder einzelne Räume erstrecken. Es kann durch die Vergangenheit, Gegenwart und Zukunft reisen oder an einem einzigen Tag spielen.

Geben Sie oben die Zeit und den Ort der Handlung ein.

Ort
  • Wo findet die Handlung statt?
  • Ist es ein geografischer Ort in der realen Welt?
  • Handelt es sich um ein Fantasieland oder einen Kontinent?
  • Handelt es sich um einen anderen Planeten?
Zeit
  • Wann finden die Ereignisse des Buches statt?
  • Gibt es bestimmte Zeitangaben?
  • Erstreckt sich das Buch über mehrere Tage, Monate oder Jahre?


Verwenden Sie die Hinweise die Zeitangaben, die Sie finden, aufzuschreiben!

Allgemeine Merkmale

Um das Werk zu verstehen, müssen wir seinen Ursprung verstehen. Geben Sie die Details des Buches ein, das Sie studieren.
In dieser Kategorie können Sie auch Dinge angeben wie: die empfohlene Zielgruppe für das Buch, biografische Angaben zum Autor oder bibliografische Angaben zum Buch.

Genre

Die Identifizierung der Gattung eines literarischen Werks ist für das Verständnis seines Umfangs, seiner Themen und seiner Sichtweise von wesentlicher Bedeutung.

Schreiben Sie hier das Genre des Buches auf, das Sie studieren.

Jahr der Veröffentlichung

Es ist wichtig, die Zeit zu verstehen, in der ein literarisches Werk geschrieben wurde, um die Sprache und 'Identität' des Buches zu verstehen.

Geben Sie das ursprüngliche Jahr der Veröffentlichung des Buches ein, das Sie studieren.

Literarische Strömung

Literarische Strömungen, auch bekannt als Literarische Trends, bestimmen die gemeinsamen Merkmale verschiedener Werke, die in einem bestimmten Zeitraum geschrieben wurden.
Zu diesen Merkmalen zählen wir Stil, Themen, Ästhetik und Ideologien.

Welcher literarischen Strömung ist dieses Werk zuzuordnen?

Warum eine Mindomo-Mindmap-Vorlage verwenden?

Mindmaps helfen beim Brainstorming, zeigen Beziehungen zwischen Konzepten, organisieren und generieren Ideen.

Mindmap-Vorlagen bieten einen einfacheren Einstieg, da sie Rahmenbedingungen enthalten, die Informationen und Anleitung zu einem spezifischen Thema bieten. Sie liefern eine Struktur, die alle Elemente eines Themas verbindet und dienen als Ausgangspunkt für Ihre persönliche Mindmap, sowohl für geschäftliche als auch pädagogische Zwecke.

Mindomo bietet intelligente Mindmap-Vorlagen, die Ihnen müheloses Arbeiten und Denken ermöglichen.

Eine Vorlage bietet verschiedene Funktionen:

  • Beschreibende Themen
  • Themen mit Hintergrundtext
  • Standardzweig
  • Vorlagendaten entfernen

Sie können aus einer Vielzahl von Mindmap-Vorlagen aus Mindomos geschäftlichen oder Bildungsangeboten wählen oder eigene Vorlagen erstellen. Jede Mindmap kann durch Hinzufügen von Anleitungshinweisen in eine Mindmap-Vorlage umgewandelt werden.