Vorlagen >

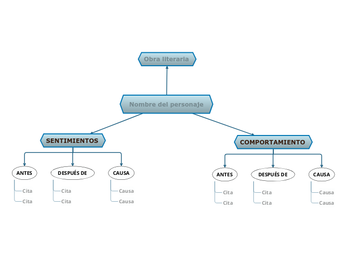
Ficha de desarrollo del personaje

Ficha de desarrollo del personaje

Analiza cómo se ha desarrollado un determinado personaje a lo largo de la historia. Haz clic en la flecha de abajo para empezar.

Palabras clave: literatura, escritura

Ficha de desarrollo del personaje

Plantilla de desarrollo de personajes

Muchas obras literarias se centran en desarrollo del carácter. Hay diferentes tipos de personajes y tienen algunos rasgos de personalidad que los definen. Sin embargo, éstos pueden cambiar a lo largo del libro. En general, se trata de los personajes principales, pero a veces también se puede conocer el desarrollo de ciertos personajes secundarios.

Utiliza esta plantilla para reflexionar sobre el comportamiento y los sentimientos del personaje y sacar conclusiones sobre su evolución durante la obra literaria.

Averigua si los personajes han tenido algún cambio de comportamiento y cuál ha sido la causa de esos cambios. Compara cómo actuaba el personaje antes y después de esos cambios.

Analice los factores internos y externos que provocaron esos cambios.

Averigua más detalles sobre los sentimientos del personaje que estás analizando. ¿Cómo se siente el personaje en las distintas situaciones que se le presentan? ¿Sus sentimientos han cambiado a lo largo del libro? ¿Qué ha provocado ese cambio?

Puedes encontrar información sobre un personaje a partir de la forma en que éste responde a diferentes situaciones y la manera en que interactúa con los demás personajes. Puede que alguno de ellos exprese su punto de vista sobre el personaje que estás analizando. Tener cuidado con la presentación indirecta del personaje te ayudará a averiguar sus cambios y su evolución en relación con los demás.

Nombre del personaje

Nombre del personaje


Escribe el nombre del personaje cuyo cambio a lo largo de la historia vas a analizar.

Ejemplo: Nick Carraway.

COMPORTAMIENTO

Comportamiento del personaje

Piensa en el comportamiento del personaje al principio de la historia y busca cómo ha cambiado a lo largo de la misma.

La razón del cambio de comportamiento

Escribe la explicación del cambio de comportamiento del personaje.

Ejemplo: Se relacionó tanto con gente deshonesta y descuidada que empezó a parecerse a ellos.

La razón del cambio de comportamiento

¿Qué hizo que el personaje cambiara el primer comportamiento que mencionaste? Escribe la razón del cambio.

Ejemplo: 'porque nadie más estaba interesado ', y sintió que Gatsby no debía quedarse solo en sus últimos momentos.

Cambio de comportamiento

¿De qué manera cambió el personaje el otro u otros comportamientos que mencionaste? Escribe una cita relevante.

Ejemplo:
'¿Dijiste que una mala conductora sólo era segura hasta que conociera a otra mala conductora? Bueno, conocí a otro mal conductor, ¿no? [...]
Pensé que eras una persona más bien honesta y directa. Pensé que era tu orgullo secreto'.

Cambio de comportamiento

¿Cómo cambió el personaje el primer comportamiento que mencionaste? Escribe una cita que demuestre tu afirmación.

Ejemplo: Nick asume toda la responsabilidad de los preparativos del funeral de Gatsby, 'con ese intenso interés personal al que todo el mundo tiene algún vago derecho al final.'

Comportamiento inicial

¿Cuál es el comportamiento del personaje al principio de la historia? Escribe una cita relevante para tu afirmación.

Ejemplo: Nick parece ser una persona honesta, llamándose a sí mismo 'una de las pocas personas honestas que he conocido'.

Comportamiento inicial

¿Cómo actúa el personaje al principio de la historia? Escribe una cita relevante para tu afirmación.

Ejemplo: Nick muestra su lado inmaduro cuando se marcha a Nueva York para evitar 'que se rumoree que se va a casar' con su novia.

SENTIMIENTOS

Sentimientos del personaje

Concéntrate en la forma en que se presentan los sentimientos del personaje al principio y al final de la historia, explicando al mismo tiempo por qué han cambiado.

CAUSA

La razón del cambio de sentimientos

¿Qué hizo que el personaje cambiara la primera creencia que mencionaste? Escribe la razón del cambio.

Ejemplo: disgusto hacia la falta de moralidad en la familia Buchanan.

Causa

La razón del cambio de sentimientos


¿Por qué cambió de sentimientos el personaje? Escribe la respuesta.

Ejemplo: Oriente perdió su atractivo debido a la superficialidad, el descuido y la corrupción.

DESPUÉS DE

Cambio de sentimientos

¿Cómo cambió el personaje la creencia que mencionaste?

Escribe una cita relevante para su cambio.

Ejemplo: 'La noche de invierno y la nieve de verdad, nuestra nieve(...)Respiramos profundamente de ella... indeciblemente conscientes de nuestra identidad con este país durante una extraña hora antes de volver a fundirnos indistintamente en él. Ese es mi medio oeste'. - Nick sobre la pureza y la integridad del Medio Oeste.

Cambio de sentimientos

¿De qué manera cambió el personaje el sentimiento que mencionaste?

Escribe una cita para apoyar tu afirmación.

Ejemplo:'Son una pandilla podrida. Vales más que todo el maldito grupo junto'. - Nick criticando a los Buchanan.

ANTES

Sensaciones iniciales

¿Cuál era la creencia inicial del personaje? Escribe una cita relevante.

Ejemplo: 'parece el borde desgarrado del universo' - Nick hablando de Midwest, el lugar donde creció.

Cita

Sensaciones iniciales


¿Cómo se siente el personaje sobre un tema determinado al principio de la historia? Escribe una cita relevante para apoyar tu afirmación.

Ejemplo: "Reservar los juicios es una cuestión de esperanza infinita."

Obra literaria

Título


Escribe el título y el autor de la obra literaria que presenta al personaje.

Ejemplo: El Gran Gatsby, de F. Scott Fitzgerald.

Warum eine Mindomo-Mindmap-Vorlage verwenden?

Mindmaps helfen beim Brainstorming, zeigen Beziehungen zwischen Konzepten, organisieren und generieren Ideen.

Mindmap-Vorlagen bieten einen einfacheren Einstieg, da sie Rahmenbedingungen enthalten, die Informationen und Anleitung zu einem spezifischen Thema bieten. Sie liefern eine Struktur, die alle Elemente eines Themas verbindet und dienen als Ausgangspunkt für Ihre persönliche Mindmap, sowohl für geschäftliche als auch pädagogische Zwecke.

Mindomo bietet intelligente Mindmap-Vorlagen, die Ihnen müheloses Arbeiten und Denken ermöglichen.

Eine Vorlage bietet verschiedene Funktionen:

  • Beschreibende Themen
  • Themen mit Hintergrundtext
  • Standardzweig
  • Vorlagendaten entfernen

Sie können aus einer Vielzahl von Mindmap-Vorlagen aus Mindomos geschäftlichen oder Bildungsangeboten wählen oder eigene Vorlagen erstellen. Jede Mindmap kann durch Hinzufügen von Anleitungshinweisen in eine Mindmap-Vorlage umgewandelt werden.