Vorlagen >

Workshop aziendale

Workshop aziendale

Questa mappa mentale vi aiuterà a pianificare un workshop aziendale per risolvere un problema, pianificare un prodotto o un progetto o generare nuove idee.

Parole chiave: organizzazione aziendale, workshop aziendale, agenda del workshop, obiettivi del workshop, formazione, piano d'azione

Workshop aziendale

Workshop aziendale

Che si tratti di una piccola impresa o di un'azienda con un intero reparto di formazione, potete imparare tutto quello che c'è da sapere sull'avvio e la gestione di un workshop aziendale completando questo modello.

Digitare gli obiettivi del workshop e delegarli ai membri del team.

Pensare ai ruoli di supporto dei partecipanti, come presentatori, facilitatori, organizzatori e coordinatori.

Stabilite un ordine del giorno.

Stabilite un'azione di follow-up per il vostro workshop, come la stesura delle conclusioni e delle azioni, la comunicazione con i delegati e il resoconto dei cambiamenti e delle decisioni risultanti.

Stabilite una data per il workshop e aggiungete un piano d'azione per la preparazione.

Dove andare dopo?

Dove andare?

Ora che avete sviluppato il piano per il vostro workshop, potete Scaricare questa mappa e iniziare a organizzare l'evento.

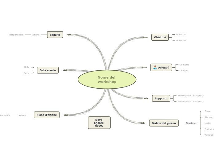
Nome del workshop

Digitare il nome del workshop

Piano d'azione

Aggiungete una azione di preparazione per il vostro workshop.

Pensate a:

  • Concordare l'ordine del giorno
  • Organizzare i relatori, i leader e i facilitatori.
  • Invitare i delegati
  • Preparare le presentazioni, le dispense, le risorse e i materiali
  • Organizzare la sede, le attrezzature e le strutture
  • Catering e rinfreschi

Chi è responsabile di 'Azione'?

Inserire il nome della persona responsabile

Data e sede
Sede

Sede del workshop

Inserire il luogo previsto per il workshop 'Nome del workshop'.

Data

Data prevista

Inserire la data prevista per il workshop 'Nome del workshop'.

Seguito
Azione

Aggiungete una azione di follow-up per il vostro workshop.

Pensate a:

  • Scrivere le conclusioni e le azioni
  • Comunicare con i delegati
  • Seguire i punti d'azione
  • Riferire sui cambiamenti o sulle decisioni che ne derivano

Responsabile

Chi è il responsabile di 'Azione'?

Inserire il nome della persona responsabile

Ordine del giorno
Sessione

Digitare il nome di una sessione o di un modulo.

Pensate a:

  • Presentazioni principali
  • Sessioni plenarie per tutti i partecipanti
  • Sessioni di breakout per gruppi più piccoli
  • Tempo per la raccolta e la presentazione dei risultati
  • Sessioni conclusive

Tempistica

Qual è il timing per 'Ordine del giorno'?


Quanto durerà questa sessione?
Lasciare il tempo necessario per le transizioni e il raggruppamento.

Partecipante

Chi dovrebbe partecipare a 'Ordine del giorno'?

Chi sono le persone migliori per partecipare a questa sessione?

Chi la condurrà e chi catturerà ed elaborerà i risultati?

Uscite

Quali output verranno da 'Ordine del giorno'?

Qual è l'output di questa sessione? Come verranno acquisiti, raccolti, ordinati e comunicati?

Risorse

Quali sono gli input e le risorse di cui ha bisogno 'Ordine del giorno'?

Pensate a:

  • Un briefing per i partecipanti
  • Prodotti delle sessioni precedenti
  • Relazioni, modelli, attrezzature, campioni
  • Materiale per la scrittura
  • Ausili visivi
  • Requisiti fisici (ad esempio, una sala separata)

Scopo

Qual è lo scopo di 'Ordine del giorno'?

Che cosa dovrebbe ottenere questa sessione? Qual è la misura del successo?

Supporto
Partecipante di supporto

Aggiungete il nome di un partecipante di supporto e il suo ruolo in questo workshop.

Pensate a:

  • Presentatori
  • Leader e facilitatori della discussione
  • Scriba (per tenere i registri)
  • Organizzatori e coordinatori
Delegati

Gli obiettivi del workshop dovrebbero aiutare a selezionare i partecipanti.

Digitate il nome di un delegato.

Pensate a:

  • autorità decisionale
  • Competenza e abilità nella materia
  • Esperienza in progetti simili
  • Team positivi e collaborativi
  • Un mix di background e prospettive
Delegato

Gli obiettivi del workshop dovrebbero aiutare a selezionare i partecipanti.

Digitate il nome di un delegato.

Pensate a:

  • Autorità decisionale
  • Competenza e abilità nella materia
  • Esperienza in progetti simili
  • Team positivi e collaborativi
  • Un mix di background e prospettive
Obiettivi
Obiettivo

Aggiungete un obiettivo per il vostro workshop.

Gli obiettivi possono essere basati su:

  • Raggiungere una decisione comune
  • Raccogliere e sviluppare idee
  • Risolvere un problema
  • Definire un piano

Warum eine Mindomo-Mindmap-Vorlage verwenden?

Mindmaps helfen beim Brainstorming, zeigen Beziehungen zwischen Konzepten, organisieren und generieren Ideen.

Mindmap-Vorlagen bieten einen einfacheren Einstieg, da sie Rahmenbedingungen enthalten, die Informationen und Anleitung zu einem spezifischen Thema bieten. Sie liefern eine Struktur, die alle Elemente eines Themas verbindet und dienen als Ausgangspunkt für Ihre persönliche Mindmap, sowohl für geschäftliche als auch pädagogische Zwecke.

Mindomo bietet intelligente Mindmap-Vorlagen, die Ihnen müheloses Arbeiten und Denken ermöglichen.

Eine Vorlage bietet verschiedene Funktionen:

  • Beschreibende Themen
  • Themen mit Hintergrundtext
  • Standardzweig
  • Vorlagendaten entfernen

Sie können aus einer Vielzahl von Mindmap-Vorlagen aus Mindomos geschäftlichen oder Bildungsangeboten wählen oder eigene Vorlagen erstellen. Jede Mindmap kann durch Hinzufügen von Anleitungshinweisen in eine Mindmap-Vorlage umgewandelt werden.