Productos
Software de Mapas Mentales
Software de Esquemas
Software de Diagramas de Gantt en línea
Usos
Mapas Mentales para la Educación
Mapas mentales para Empresas
Mapas Mentales para el Desarrollo Personal
Beneficios de los Mapas Mentales
Recursos
Características
Educación
Personal & Trabajo
Desktop
Tutoriales en vídeo
Vea consejos y trucos sobre el uso de Mindomo.
Centro de ayuda
Guía de ayuda detallada sobre la configuración y el uso de Mindomo.
Artículos
¿Qué es un mapa mental?
¿Cómo hacer un Mapa Mental?
How to Take Notes with Mind Maps?
How to Prioritize Tasks with Mind Maps?
¿Qué es un mapa conceptual?
Los 29 mejores ejemplos de mapas mentales
Precios
Iniciar sesión
Registrarse
Productos
Software de Mapas Mentales
Software de Esquemas
Software de Diagramas de Gantt en línea
Usos
Mapas Mentales para la Educación
Mapas mentales para Empresas
Mapas Mentales para el Desarrollo Personal
Beneficios de los Mapas Mentales
Artículos
¿Qué es un mapa mental?
¿Cómo hacer un Mapa Mental?
How to Take Notes with Mind Maps?
How to Prioritize Tasks with Mind Maps?
¿Qué es un mapa conceptual?
Los 29 mejores ejemplos de mapas mentales
Características
Educación
Personal & Trabajo
Desktop
Ayuda
Tutoriales en vídeo
Centro de ayuda
Precios
Registrarse
Iniciar sesión
Categorías:
Todo
por
Mindomo Team
hace 9 meses
509
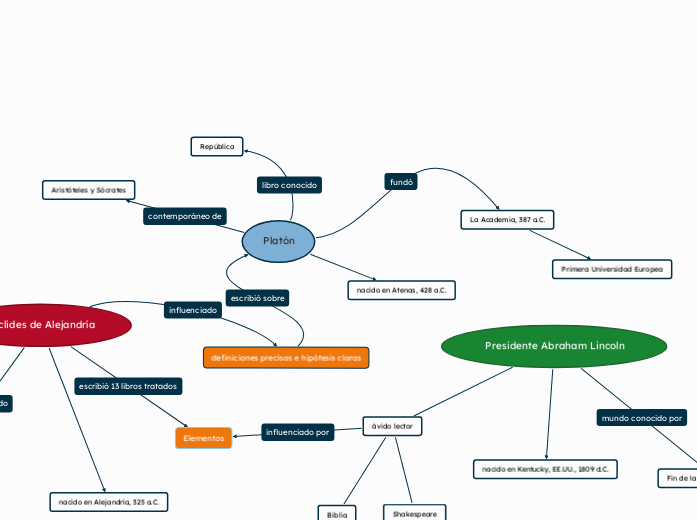
Mapa conceptual de Platón
En la antigua Grecia, notables filósofos como Aristóteles y Sócrates hicieron importantes aportaciones al pensamiento occidental. Platón, nacido en Atenas en el 428 a.C., fundó La Academia en el 387 a.
Abrir
Shakespeare
Biblia
ávido lector
Fin de la esclavitud en EE.UU.
Presidente Abraham Lincoln
nacido en Kentucky, EE.UU., 1809 d.C.
Elementos
sistema matemático actual
Padre de la geometría
definiciones precisas e hipótesis claras
República
La Academia, 387 a.C.
Primera Universidad Europea
Aristóteles y Sócrates
Euclides de Alejandría
nacido en Alejandría, 325 a.C.
Platón
nacido en Atenas, 428 a.C.