Categorías: Todo

por Paula Corrales hace 6 años

473

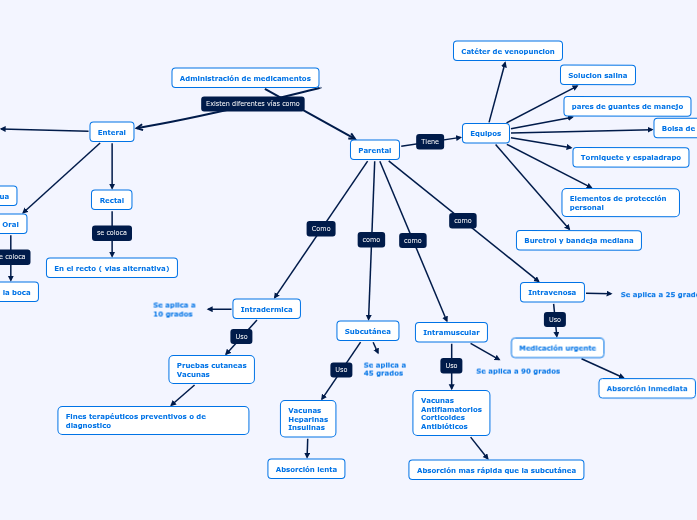
Administración de medicamentos

Administración de medicamentos

Administración de medicamentos

Parental

Equipos
Buretrol y bandeja mediana
Catéter de venopuncion
Solucion salina
Bolsa de algodón y alcohol
Torniquete y espaladrapo
pares de guantes de manejo
Elementos de protección personal
Intravenosa
Se aplica a 25 grados
Medicación urgente

Absorción inmediata

Intramuscular
Se aplica a 90 grados
Vacunas Antiflamatorios Corticoides Antibióticos

Absorción mas rápida que la subcutánea

Subcutánea
Se aplica a 45 grados
Vacunas Heparinas Insulinas

Absorción lenta

Intradermica
Se aplica a 10 grados
Pruebas cutaneas Vacunas

Fines terapéuticos preventivos o de diagnostico

Enteral

Rectal
En el recto ( vias alternativa)
Oral
En la boca
Sublingual
Debajo de la lengua