Categorías: Todo - aminoácidos - proteínas - enlaces - estructura

por luisina martin dreyer hace 2 años

161

aminoácidos y proteinas

aminoácidos y proteinas

aminoácidos y proteinas

Escriba el nombre de su futuro sitio web.

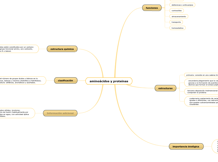
Información adicional

Los aminoácidos son compuestos sólidos; incoloros; cristalizables; de elevado punto de fusión (habitualmente por encima de los 200 ºC); solubles en agua; con actividad óptica y con un comportamiento anfótero.

clasificación

Dependiendo del número de grupos ácidos o básicos en la molécula: acídicos, básicos y neutros (hidrófilos e hidrófobos). Según su estructura: alifáticos, aromáticos y azufrados.

estructura quimica

En general los aminoácidos están constituidos por un carbono alfa al cual se unen un grupo funcional amino, uno carboxilo, un hidrógeno y un grupo R o lateral.

importancia biológica

Las proteinas determinan la forma y la estructura de las células y dirigen casi todos los procesos vitales. Las funciones de las proteinas son específicas de cada una de ellas y permiten a las células mantener su integridad, defenderse de agentes externos, reparar daños, controlar y regular funciones, etc...

estructuras

cuaternaria:coplamiento de varias cadenas polipeptídicas, iguales o diferentes, con estructuras terciarias (protómeros) que quedan autoensambladas por enlaces débiles, no covalentes
terciaria:disposición tridimensional de todos los átomos que componen la proteína
secundaria:plegamiento que la cadena polipeptídica adopta gracias a la formación de puentes de hidrógeno entre los átomos que forman el enlace peptídico.
primaria: consiste en una cadena lineal de aminoácidos

Cree una página en la que se presente a sí mismo o al producto que va a promocionar a través de este sitio web.
¿Qué información sobre usted va a incluir en esta página web?

funciones

homeostatica
transporte
almacenamiento
contractiles
defensivas o anticuerpos
hormonales
enzimaticas
estructurales

¿Cuáles son los elementos que quiere que aparezcan en la página de inicio?
Escriba el nombre de un elemento.

Por ejemplo:

TitularSubtitularMenúImagenBotones de redes socialesCaracterísticas del producto/servicio que promocionePrueba socialIndicadores de éxito