Categorías: Todo - efectividad - gestión - políticas - auditoría

por Jessica Daniela Hernandez Ortega hace 4 años

231

AUDITORIA DE GESTIÓN

AUDITORIA DE GESTIÓN

AUDITORIA DE GESTIÓN

Metodología que evalúa los recursos y estructura con los que cuenta la la empresa, y el modo de de uso para alcanzar su objetivo de rentabilidad.

*Es aplicable a todas las operaciones que desarrolla la empresa. * Proporciona información integral de cualquier gestión. *Ayuda a prevenir malos resultados anticipadamente.
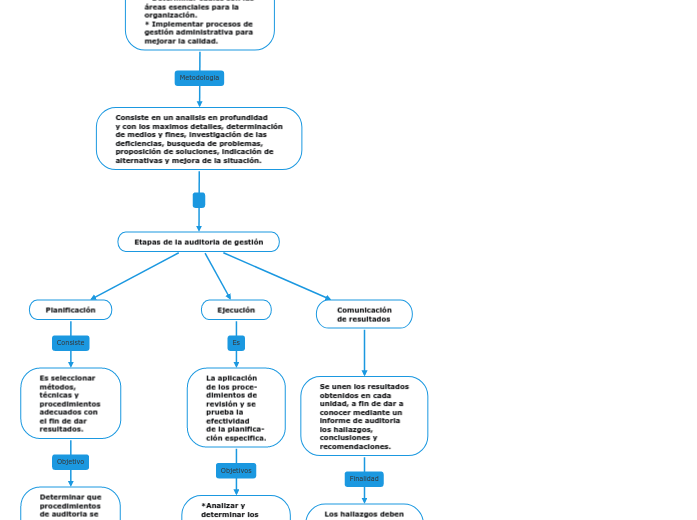
* Evaluar efectividad de las políticas de la empresa. * Evaluar la utilización de los recursos. * Determinar cuales son las áreas esenciales para la organización. * Implementar procesos de gestión administrativa para mejorar la calidad.

Consiste en un analisis en profundidad y con los maximos detalles, determinación de medios y fines, investigación de las deficiencias, busqueda de problemas, proposición de soluciones, indicación de alternativas y mejora de la situación.

Etapas de la auditoria de gestión

Comunicación de resultados

Se unen los resultados obtenidos en cada unidad, a fin de dar a conocer mediante un informe de auditoria los hallazgos, conclusiones y recomendaciones.

Los hallazgos deben estar sustentados por evidencia suficiente, competente y relevante.

Los resultados deberán cumplir con los siguientes atributos:

Claridad: Fácil comprensión del contenido.

Utilidad: Provecho que puede obtenerse de la información.

Calidad: Apego a las normas de calidad.

Lógica: Secuencia acorde con el objeto establecido.

Oportunidad: Disponibilidad en tiempo y lugar de la información.

Objetividad: Visión imparcial de los hechos.

Ejecución

La aplicación de los proce- dimientos de revisión y se prueba la efectividad de la planifica- ción especifica.

*Analizar y determinar los hallazgos que son el resultado de la aplicación de los procedimientos. *Determinan las conclusiones y recomendaciones a incluir en el informe de Audi- toria.

Los hallazgos se examinan en función de sus tributos.

Causa: Es la razón por la cual se presenta el motivo por el que no se cumplió el criterio.

Efecto: Es la consecuencia real que se da entre la condición y el criterio que debió ser aplicado.

Condición: Es el grado en que los criterios están siendo aplicados.

Criterio: son las normas que usa el auditor para medir la condición al logro de las metas.

Planificación

Es seleccionar métodos, técnicas y procedimientos adecuados con el fin de dar resultados.

Determinar que procedimientos de auditoria se van a aplicar y su ejecución.

Planificación especifica

Especifica la estrategia de trabajo a seguir para cumplir los objetivos y el eficiente uso de los recursos.

Planificación preliminar

Definir la estrategia a seguir con base al conocimiento global de la compañía.