Categorías: Todo - enseñanza - comunicación - valores - interacción

por camila mass hace 6 años

614

camila.sgl25@gmail.com

camila.sgl25@gmail.com

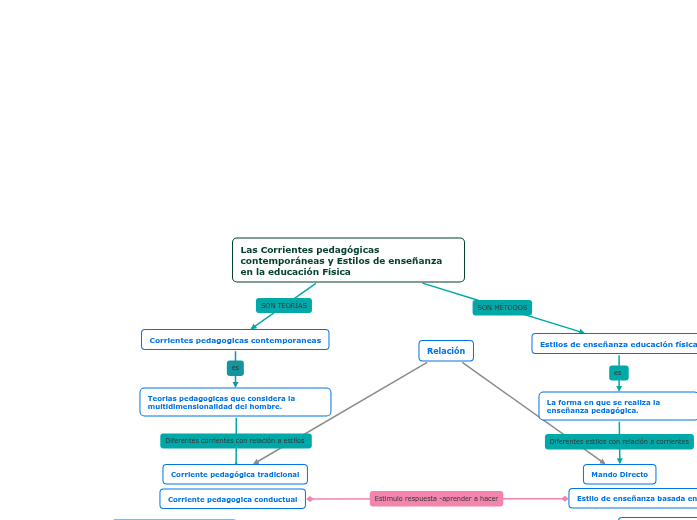
Estilo resolución de problemas

La relación entre alumno y profesor se da en un ambiente democrático.

Estilo del descubrimiento guiado

Docente como mediador en el aprendizaje

Estilo Autoevaluación

Promueven los valores, brindan experiencias Relación profesor- alumno

Estilo de Grupo

Proceso de interacción y comunicación en equipo.

Corriente pedagogica personalizada

Formacion personal enfocada en los valores y de fundamento cristiano.

Corriente pedagogica Consructivista

El individuo interactivo con su entorno construye su aprendizaje , propulsor Jean piegat , Vigotsky, Ausbel y Brunnet

Corriente pedagogica conceptual

Desarrollar la habilidad para adquirir, analizar, producir conocimientos y relaciones afectivas.

Estilo de inclusión

Corriente pedagogica activa

Estilo de enseñanza reciproca

Corriente pedagógica social

Estilo de enseñanza basada en la tarea

Corriente pedagogica conductual

Relación

Estilos de enseñanza educación física

La forma en que se realiza la enseñanza pedagógica.

Mando Directo

Corrientes pedagogicas contemporaneas

Teorias pedagogicas que considera la multidimensionalidad del hombre.

Corriente pedagógica tradicional

Las Corrientes pedagógicas contemporáneas y Estilos de enseñanza en la educación Física