Categorías: Todo - teorías - diferenciación - información - método

por ANA MARIA VALENTIERRA MARTINEZ hace 6 años

5272

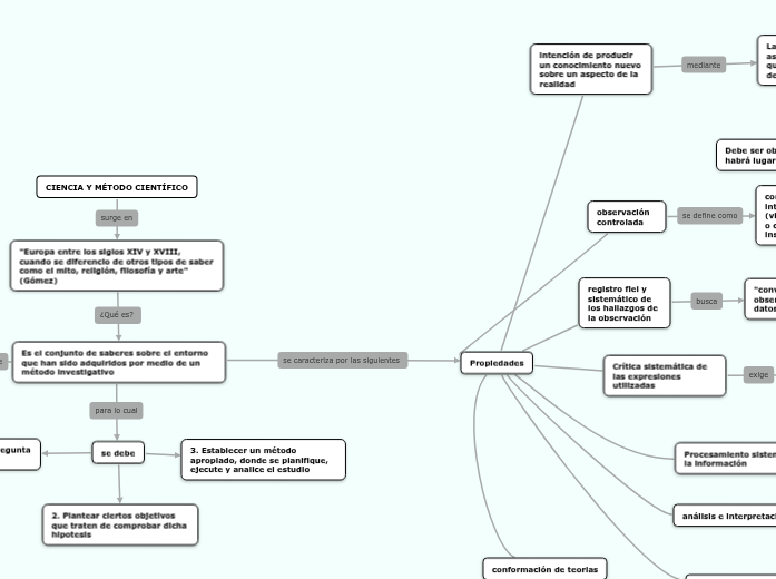
CIENCIA Y MÉTODO CIENTÍFICO

CIENCIA Y MÉTODO CIENTÍFICO

Bibliografia Cañon, W. (s.f.). El metodo cientifico en las ciencias de la suld. Obtenido de http://cursos.fucsalud.edu.co/pluginfile.php/210355/mod_resource/content/1/EL%20METODO%20CIENTIFICO%20EN%20LAS%20CIENCIAS%20DE%20LA%20SALUD.pdf Gómez, R. D. (s.f.). conceptos de investigación. Obtenido de http://cursos.fucsalud.edu.co/pluginfile.php/210354/mod_resource/content/2/CONCEPTOS%20DE%20INVESTIGACION.pdf

conformación de teorias

"sistema conceptual artificial y abstracto, constituido por enunciados que se relacionan entre si para explicar un aspecto al que considero su objeto de interés"

contextualizadora

la validez es relativa al contexto historico

estructuralismo y lingüística

grado de diferenciación con otros saberes para así evitar "contradicción entre las palabras y las cosas, los significantes y los significados"

Procesamiento sistemático de la información

ordenar, criticar, relacionar e interpretar la información

validación de los enunciados

se enfoca

tendencia critica o "corriente verificacionista del significado" (Gómez)
su validez depende del grado de certeza del enunciado

todo enunciado debe "sujetarse a criterios de valoración en términos de objetividad, confiabilidad o utilidad" (Gómez)

análisis e interpretación de la información

se crea un nuevo enunciado que relacione dos o mas observaciones previamente inconexas y que exprese características no explicitas

CIENCIA Y MÉTODO CIENTÍFICO

"Europa entre los siglos XIV y XVIII, cuando se diferencio de otros tipos de saber como el mito, religión, filosofía y arte" (Gómez)

Es el conjunto de saberes sobre el entorno que han sido adquiridos por medio de un método investigativo
este metodo rechaza el principio de autoridad
Propiedades

Crítica sistemática de las expresiones utilizadas

un examen riguroso, lógico y semántico, de todo concepto y termino utilizado; para así excluir todo aquel argumento que pueda llegar a confundir o distorsionar la información obtenida

registro fiel y sistemático de los hallazgos de la observación

"convertir las observaciones en datos" (Gómez)

observación controlada

contacto con el objeto de interés bien sea directo (visual, auditivo, termotáctil) o con el uso de un instrumento

intención de producir un conocimiento nuevo sobre un aspecto de la realidad

La selección de un aspecto desconocido, que constituye el objeto de interés

Debe ser observable, de lo contrario no habrá lugar a actividad científica

se debe

3. Establecer un método apropiado, donde se planifique, ejecute y analice el estudio

2. Plantear ciertos objetivos que traten de comprobar dicha hipotesis

1. Plantear un pregunta (hipótesis)