Categorías: Todo - capital - contabilidad - comerciantes - sociedades

por Paula Maria MANTILLA CRUZ hace 3 años

171

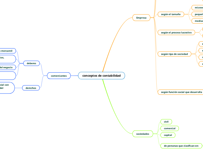
conceptos de contabilidad

conceptos de contabilidad

conceptos de contabilidad

comerciantes

derechos
pueden ejercer sus actividad comercial con absoluta libertad que están dentro del marco legal
deberes
abstenerse de ejecutar actos de competencia desleal
llevar la contabilidad regular del negocio
inscribir en el registro todos los actos, libros y documentos
matricularse en el registro mercantil

sociedades

de personas que clasifican en:
comandataria
comandita simple
capital
comercial
civil

Empresa

según función social que desarrolla
federaciones
corporaciones
fundaciones
cooperativa de trabajo asociado
cooperativas LTDA
cooperativa multiactiva
ONG
según tipo de sociedad
comercialización internacional
naturaleza mixta
sociedad de capital
sociedad de personas
según el proceso lucrativo
con animo de lucro
sin animo de lucro
según el tamaño
mediana empresa
pequeña empresa
microempresa
según origen de su capital
mixta
pública
privada
según el número de propietarios
multipersonales
naturales
unipersonales
según su actividad
comerciales
minero
de servicios
industrial
agropecuario