Categorías: Todo - educación - becas - capacitación - recursos

por Rubén Arbizú hace 5 años

413

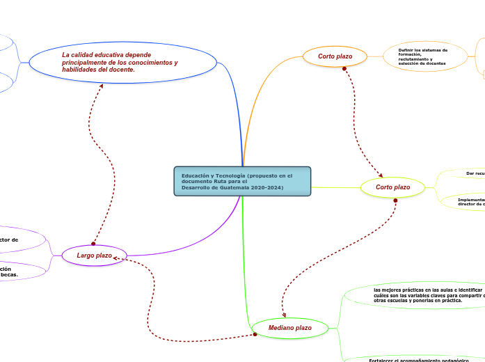
Educación y Tecnología (propuesto en el documento Ruta para el Desarrollo de Guatemala 2020-2024)

Educación y Tecnología (propuesto en el documento Ruta para el
Desarrollo de Guatemala 2020-2024)

Educación y Tecnología (propuesto en el documento Ruta para el Desarrollo de Guatemala 2020-2024)

Type in the name of the story or historical event you are planning to summarize.

Largo plazo

A solution is found for the problem or challenge.

Aumentar la cobertura de la educación media por medio de programas de becas.
Uno de los mayores gastos es el transporte y podría ser un factor de deserción.

What was the solution to the problem? Type it in.

La calidad educativa depende principalmente de los conocimientos y habilidades del docente.

Resolution is the part of the story's plot where the main problem is resolved or worked out.

La carrera docente debe incluir un correcto proceso de selección, evaluación del desempeño, y un periodo de prueba al inicio del servicio docente.
Para garantizar la calidad docente una herramienta valiosa es la certificación de docentes

And then what happened?

What is the ending of the story or event? Type it in.

Mediano plazo

This is the But moment in the story or event, when one or several issues arise, messing up the character's plans.

Fortalecer el acompañamiento pedagógico
vincule el resultado de la prueba de graduandos
Se recomienda que de forma gradual
Estos programas deben ser acompañados de un equipo técnico
las mejores prácticas en las aulas e identificar cuáles son las variables claves para compartir con otras escuelas y ponerlas en práctica.

What is the conflict or problem that has occurred? Type it in.

Se establecerse metas de mejora anuales y de mediano plazo.

What's the impact of this issue upon the action of events? Type it in.

los programas de entrega de equipos deben incluir un componente de capacitación docente.

What led to this issue? Type it in.

This is the Wanted component in the story and it refers to what your character planned on doing in this story or event.

Implementar la carrera del director de centro educativo.
Los directores tienen una influencia enorme sobre la efectividad de las escuelas y de los docentes
Dar recursos para el reclutamiendo de socentes

What are the character's plans? Type them in.

Corto plazo

It can be a person, an animal, a monster, a figure, an item, and it is the centerpiece of the entire story.

Who is the main character in the story? Type in his/her name.

Definir los sistemas de formación, reclutamiento y selección de docentes
El MINEDUC

What are the traits that best describe the main character? Type them in.

no hay resultados

sin embargo

recursos

Paga a la universidad de San carlos

Si el MINEDUC va a destinar recursos para formar a los futuros maestros, debiera de incluir otras universidades y coordinar con las mismas los contenidos y resultados que se desean.