Categorías: Todo - documentación - crítica - estilo - personajes

por camila mosquera hace 5 años

1398

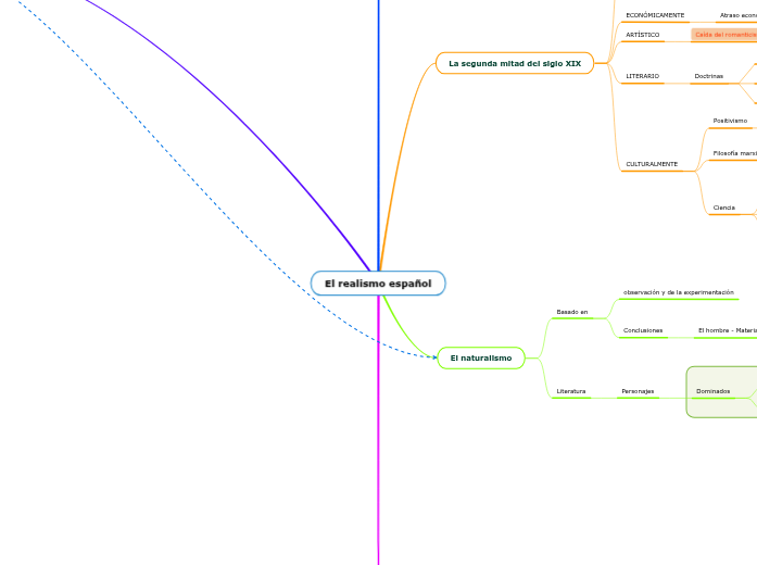
El realismo español

El realismo español

El realismo español

Realismo en España

1868
Factores

Influencia de los representantes

Realismo Europeo

Retorno a la tradición realista

Siglo de Oro

Tradición costumbrista

Autores “prerrealistas”

Evolución interna

Gustos

Sociedad

Autores

Benito Pérez Galdós
Novelística de Galdós

Las novelas espiritualistas

Humildes

Obra con carácter trascendental

Sentimiento del autor

Ambientada en los barrios mas miserables

Valores evangélicos

Las “novelas españolas contemporáneas”

Figuras llenas de verdad y vida

Crítico pero imparcial de la sociedad española

Creación ambientes

Estamentos sociales

Ambiente popular

Análisis histórico

Las primeras novelas

Malos

Buenos

Defender una ideología concreta

Episodios Nacionales

Compleja realidad española

Documentación rigurosa

Enfoque personal de los hechos

Ficción e históricos

Historia Novelada

S.XIX

Realismo de Galdós

Intención critica

Monologo interior

Escritura

Prosa ágil y expresiva

antirretorico

Espontaneo

Diferencias en el habla de los personajes

Elementos realistas

Esencia de los personajes

Detalles de su entorno

Documentación

Análisis psicológico

Descripción de ambientes

Leopoldo Alas, "Clarín"

"La Regenta"

En contra de la burguesía

Periodista

Critico

Vicente Blasco Ibáñez

Mundo rural de su tierra

"La barraca"

"Arroz y tartana"

Naturalismo

Preocupación por taras hereditarias

Crudeza de los temas

Ambientes sórdidos

Emilia Pardo Bazán

"Los Pazos de Ulloa"

Elementos naturalistas

Situaciones escabrosas

Influencia del medio

Despcripciones

Documentadas

Minuciosas

Novelista

Jose María Pereda

Sotileza

Realismo regionalista

Corrupción de la ciudad

Visión idílica del campo frente a las novedades

Novelsita

Juan Valera
Obras

"Pepita Jimenez"

Correcto, fluido y elegante

Profesión

Crítico

El realismo

Estilo
Lenguaje sobrio

Índole del personaje

Técnica
Descripciones
«cronista»
Características
Pintura caracteres

Novela psicológica

Pintura

Ambiente

Costumbres

Observación rigurosa

Reproducción fiel de la vida

Elementos
Desarrollo

Interés por su entorno

Eliminación

Irreal

El naturalismo

Literatura
Personajes

Dominados

Sociedad opresiva en la que vivían

Origen biológico

Basado en
Conclusiones

El hombre - Materia pura

No tiene libertad de actuación

Circunstancias sociales

Existencia determinada por herencia genética

observación y de la experimentación

La segunda mitad del siglo XIX

CULTURALMENTE
Ciencia

Teoría sobre la herencia

Evolucionismo

Experimentalismo

Filosofía marxista

Implantar el socialismo

Abolir la sociedad burguesa

Positivismo

Reflejar la realidad

LITERARIO
Doctrinas

Cientificas

Políticas

filosóficas

ARTÍSTICO
Caída del romanticismo

Tendencias innovadoras

ECONÓMICAMENTE
Atraso económico
SOCIALMENTE
El proletariado

Lucha de intereses

Anarquismo

Socialismo

Los progresistas
Burguesía

Poder

Conservador

Moderado