Categorías: Todo - resultados - planificación - objetivos - metodología

por Katherine Joya hace 6 años

826

Enfoque de Marco Lógico (EML)

Enfoque de Marco Lógico (EML)

Participación de población sujeto

Lograr consensos sobre la intervención

Causa-efecto

Estructurar hipótesis de forma causal

Necesarios para producir resultados

canalizados

Matriz de Planificación de Proyecto (MPP)

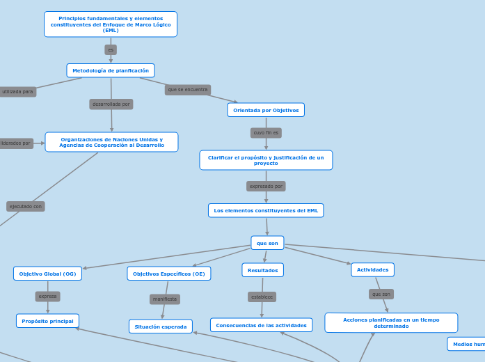
Principios fundamentales y elementos constituyentes del Enfoque de Marco Lógico (EML)

Metodología de planficación

Orientada por Objetivos
Clarificar el propósito y justificación de un proyecto

Los elementos constituyentes del EML

que son

Insumos

Materias primas

Medios materiales

Medios técnicos

Medios humanos

Actividades

Acciones planificadas en un tiempo determinado

Resultados

Consecuencias de las actividades

Objetivos Específicos (OE)

Situación esperada

Objetivo Global (OG)

Propósito principal

Organizaciones de Naciones Unidas y Agencias de Cooperación al Desarrollo
Diferentes matices

Principios fundamentales

De necesaria observancia

Identificar y formular
Proyectos de Cooperación al Desarrollo (PCD)