Categorías: Todo - relaciones - incentivos - ambiente - comportamiento

por Jua Villamizar hace 2 años

207

escuelas administrativas

A lo largo del siglo XX, diversas corrientes administrativas surgieron para abordar las necesidades cambiantes de las organizaciones. La escuela clásica, con Henry Fayol como figura principal, se centró en la estructura y la disciplina, subrayando la importancia de la unidad de mando, la dirección y la subordinación del interés personal al general.

escuelas administrativas

escuelas administrativas

escuela de matemáticas de la administración

la tecnología

en la segunda guerra mundial

° utilizar las computadoras para procesar datos. ° solucionar problemas con técnicas matemática. ° logra objetivos por sistemas cuantitativos relacionados con los matemáticos.

Simon Igor .H, Herberth. A, Leonard Amoff, West churchman y kenneth Boulding.

escuela del comportamiento organizacional

a finales del siglo XIX

° los 5 niveles de las necesidades humanas de Maslow. ° la prioridad de motivacional hacia el empleado. ° un buen líder impulsa y resalta las capacidades de cada trabajador.

1947

Douglas McGregor, Cherter Bernard , Rensis Kilert , entre otros.

escuela del desarrollo organizacional

desde la teoría del comportamiento y la conducta

° la aplicación de la teoría del D.O, lograran mayor interacción del grupo de trabajo. ° la motivación sujeta a incentivos que aumenta la calidad en cada sección laboral. ° realizar estudios científicos direccionados al comportamiento de los trabajadores.

surgió

1962

Richard Beckhard

escuela neoclásica

la practica

Lausanne ,a finales del siglo XVIII

° Eclecticismo dentro de la teoría incluye todos los principio de la teoría. ° creación de procesos administrativos basados en planeación, organización, dirección y control. ° los neoclásicos enfatizan en la búsqueda de los objetivos y resultados de la organización.

surgio

1954

Douglas McGregor , Hébert Alexander Simon , Abraham Maslow, entre otros

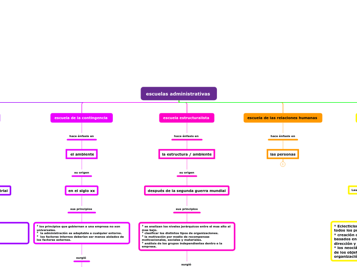
escuela de las relaciones humanas

las personas

estados unidos en el siglo xx

° motivación e incentivos. ° compromiso social y laboral con el trabajador. ° el merito y valor a los trabajadores. ° relaciones inter personales a favor empleado. ° informalidad en grupos de trabajo ° las relaciones humanas.

1932

Mary Parker Follett, Kurd Lewin, George Elton Mayo y Ordway Tead.

escuela estructuralista

hace énfasis en
la estructura / ambiente

después de la segunda guerra mundial

° se analizan los niveles jerárquicos entre el mas alto al mas bajo. ° clasificar los distintos tipos de organizaciones. ° la motivación por medio de recompensas motivacionales, sociales y materiales. ° análisis de los grupos independientes dentro e la empresa.

1950

autores

Renate Mayntz, Amitai etzioni y Ralph Dahrendorf

escuela de la contingencia

el ambiente

en el siglo xx

sus principios

° los principios que gobiernan a una empresa no son universales. ° la administración es adaptable a cualquier entorno. ° los factores internos deberían ser menos aislados de los factores externos.

1965

Joan Woorward

escuela clásica

en la revolución industrial

° la disciplina. ° unidad de mando. ° dirección. ° remuneración personal. ° subordinación en interés general.

entre 1900 a 1930

Henry Fayol

escuela de sistemas

la tecnología

en la filosofía y la ciencia

sus principios

° un sistema esta sujeto su estructuración y funciones . ° los sistemas son abiertos. ° los sistemas pueden hallarse dentro de los sistemas.

1955

Ludwin Von Bertalanfly

escuela burocrática

hace énfasis en
la estructura

después del renacimiento

sus principios son

° la eficacia en tomas de dediciones . ° subordinación. ° control en problemas interpersonales . ° confiabilidad de las normas y leyes en toda la empresa.

surgió

1940

Maximilian Carl weber

escuela científica

Dndjhd

hace enfasis en
las tareas

su origen

sur a raíz de una monografía subida por frederick tayloren 1991

sus principios son

° división de actividades entre la directiva y sus trabajadores. ° adestramiento y capacitaciones al los trabajadores. ° creación de ambientes cooperativos. ° estudios de sistematización en conocimiento.

surgió

1900

autor

frederick winslow taylor