Categorías: Todo - responsabilidad - gestión - transparencia - ética

por Katherine Home hace 7 años

196

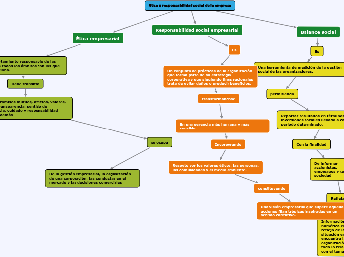
Etica y responsabilidad social de la empresa

Etica y responsabilidad social de la empresa

Un conjunto de prácticas de la organización que forma parte de su estrategia corporativa y que siguiendo fines racionales trata de evitar daños o producir beneficios.

transformandose
En una gerencia más humana y más sensible.

Incorporando

Respeto por los valores éticos, las personas, las comunidades y el medio ambiente.

constituyendo

Una visión empresarial que supere aquellas acciones filan trópicas inspiradas en un sentido caritativo.

se ocupa

De la gestión empresarial, la organización de una corporación, las conductas en el mercado y las decisiones comerciales

Etica y responsabilidad social de la empresa

Balance social

Es
Una herramienta de medición de la gestión social de las organizaciones.

permitiendo

Reportar resultados en términos de inversiones sociales llevado a cabo para un periodo determinado.

Con la finalidad

De informar accionistas, empleados y toda la sociedad

Reflejando

Información numérica en reflejo de la situación en que se encuentra la organización en todo lo relacionado con el tema social.

Responsabilidad social empresarial

Ética empresarial

Es el comportamiento responsable de las empresas en todos los ámbitos con los que está se relaciona.
Debe transitar

Por compromisos mutuos, afectos, valores, lealtad, transparencia, sentido de pertenencia, cuidado y responsabilidad hacia los demás