Categorías: Todo - requerimientos - integración - sistema - problemas

por EDUARDO SAMUEL CLAUDIO HERNANDEZ hace 3 años

195

Fases de Metodología FAST.

Fases de Metodología FAST.

Fases de Metodología FAST.

What's your essay about?

Type in the title of your essay.

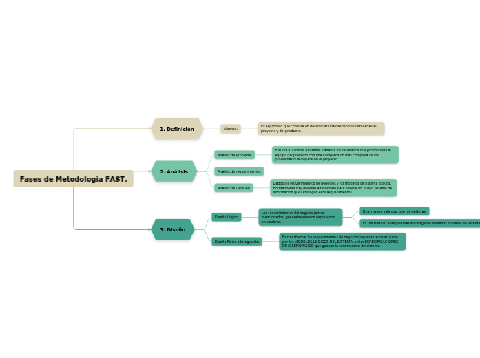
Diseño

Work on the structure of your essay.

Diseño Físico e Integración

Develop the ideas presented in the introduction.

Es transformar los requerimientos de negocios(representados en parte por los MODELOS LÓGICOS DEL SISTEMA) en las ESPECIFICACIONES DE DISEÑO FISICO que guiaran la construcción del sistema.

Type in a one-line sentence to describe the third body paragraph.

Diseño Lógico

Create a catchy introductory paragraph.

Take into consideration the interests of your audience.

Los requerimientos del negocio (antes mencionados) generalmente son expresados en palabras.

Es útil traducir esas palabras en imágenes llamadas modelos de sistemas

Una imagen vale mas que mil palabras.

Provide details on the subject.


Write a couple of sentences that provide details on the subject you will address in the body of your essay.

Análisis

Analyze another essay written on this topic

Find at least one example and see whether it is well written or not.

Análisis de Decisión

Is the logical sequence of the essay accurate or faulty?

Select an option:

AccurateFaulty
Dados los requerimientos de negocios y los modelos de sistema logicos, normalmente hay diversas alternativas para diseñar un nuevo sistema de información que satisfagan esos requerimientos.
Análisis de requerimientos
Análisis de Problema
Estudia el sistema existente y analiza los resultados que proporciona al equipo del proyecto con una comprensión mas completa de los problemas que dispararon el proyecto.

What claims do(es) the author(s) make?

Type them in.

Definición

Research your topic

Write down the sources you will base your essay on.

Alcance.

List first-hand information :

Es el proceso que consiste en desarrollar una descripción detallada del proyecto y del producto.

What primary source(s) will you take into account for your research?

Type it (them) in.