Categorías: Todo - órganos - nervioso - sistema - respiratorio

por Tania Medina hace 5 años

248

FISIOLOGÍA VETERINARIA

FISIOLOGÍA VETERINARIA

Transmite señales entre el SNC y el resto del cuerpo.

Neuronas sensitivas .Acarrean señales desde órganos sensitivos hacia el SNC.
Neuronas motoras. .Acarrean señales desde el SNC. .Controlan la actividad de los músculos y glándulas.
Sistema nervioso autónomo. .Controla las respuestas involuntarias; influencia de órganos, glándulas y musculo liso.

Sistema nervioso parasimpático. .Prevalece durante e tiempo de "reposo"; actúa directamente en las actividades basales del organismo.

Sistema nervioso simpático. .Prepara el cuerpo para situaciones de estrés o actividad física; respuesta de pelear o huir.

Sistema nervioso somático. .Controla movimientos voluntarios; activa al musculo esquelético.

Expulsión de orina al exterior.

FISIOLOGÍA VETERINARIA

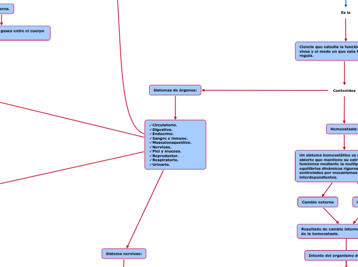
Es la

Ciencia que estudia la función de los seres vivos y el modo en que esta función se regula.
Contenidos

Mecanismos de control:

2. Retroalimentacion positiva.

El bebé cae más bajo en el útero para iniciar el parto.

Estiramiento cervical

Estimula,

Liberación de oxitocina.

Causas

Contracciones uterinas.

Empujar al bebé contra el cuello uterino.

causando

1. Retroalimentacion negativa.

Ingesta de hidratos de carbono.

Aumento de glucemia.

Aumento de insulina.

La insulina reduce la glucemia

Hemeostasis:

Un sistema homeostático es un sistema abierto que mantiene su estructura y funciones mediante la multiplicidad de equilibrios dinámicos rigurosamente controlados por mecanismos reguladores interdependientes.

Cambio interno

Cambio externo

Resultado de cambio interno en la pérdida de la homeostasis.

Intento del organismo de compensar

La compensación tiene éxito

La compensación falla

Sistemas de órganos:

✓Circulatorio. ✓Digestivo. ✓Endocrino. ✓Sangre e inmune. ✓Musculoesqueléico. ✓Nervioso. ✓Piel y mucosa. ✓Reproductor. ✓Respiratorio. ✓Urinario.

Sistema cardiocirculatorio:

Es el encargado del transporte de la sangre por el organismo para que llegue a todos y a cada uno de los tejidos.

Lleva nutrientes y oxigeno a las células.

Consta de:

Vasos sanguíneos:

son:

1-Arterias. 2-Venas. 3-Capilares.

Las cuales transportan sangre

Corazon:

Órgano muscular con 4 cavidades. 1.Dos aurículas. 2.Dos ventrículos.

Sistema de baja presion.

Sistema de alta presión.

Órgano hueco, con comunicación entre los ventrículos y las aurículas x válvulas: 1.Derecha: tricúspide. 2.Izquierda: tricúspide. 3.Sigmoidea aortica y pulmonar.

Sistema nervioso:

Esta formado también por 12 pares de nervios craneales, quienes se conectan directamente con el cerebro.

Se divide en:

Sistema nervioso periferico (SNP)

Sistema nervioso cental (SNC)

Su funcion es:

Recibir y procesar información e inicia accion de respuesta.

Se compone de:

Medula espinal .Conduce señales al y desde el cerebro; controla actividades reflejas.

Encéfalo. .Recibe y procesa información sensorial; inicia respuesta;almacena memoria; genera pensamientos y emociones.

Sistema respiratorio:

Esta formado por:

Los pulmones.

Su función es:

Hacer un intercambio gaseoso

Están formados por:

La pleura viseral.

La pleura parietal.

Estos protegen:

El arbol bronquial y los alveolos pulmonares.

Las vías respiratorias.

son conductos de aire que llegan hasta los pulmones.

1.Nasofaringe. 2.la laringe. 3.la traquea. 4.Los bronquios.

Tipos de respiración:

1.Costo-abdominal: Equino. 2.Costal: Canino y felinos. 3.Abdominal: Bovino.

Funcion:

1.Suministrar oxigeno. 2.Eliminar Co2. 3.Equilibrio ácido-base. 4.Termorregulación. 5.Metabolismo de toxinas.

Es:

Un proceso involuntario y automático, en que se extrae el oxigeno del aire inspirado y se expulsan los gases de desecho con el aire espirado.

Cumple dos faces sucesivas, gracias a la acción muscular del diafragma y de los músculos intercostales.

Externa.

Intercambio de estos gases entre el cuerpo y el medio externo.

Interna.

Intercambio de O2 y Co2 entre las células de los tejidos y el liquido del entorno.

Sistema urinario:

La formación de la orina tiene 4 procesos importantes:

Re absorción:

Filtración:

Secreción:

Excreción:

Esta constituido por:

Uretra.

Vejiga urinaria:

Acumula la orina.

0,5 litros.

Constituido por:

Paredes musculosas en forma de bolsa distensible.

Ureteres:

Llva la orina de los riñones hasta la vejiga.

Tamaño:

25 cm de longitud

Riñones:

Función:

Forma de orina