Categorías: Todo - movilidad - entrenamiento - movimiento - estabilidad

por camilo sierra hace 4 años

418

FUNTIONAL MOVEMENT SCREEN (FMS)

FUNTIONAL MOVEMENT SCREEN (FMS)

FUNTIONAL MOVEMENT SCREEN (FMS)

Un test de valoración funcional integral para poseer un mapeo completo del deportista

Permita la evaluación de los patrones básicos del movimiento importantes.
Crear un programa de entrenamiento individualizado centrado en cambiar o modificar dichos patrones de movimiento

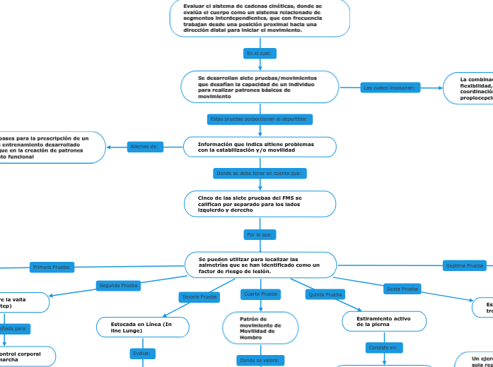
Evaluar el sistema de cadenas cinéticas, donde se evalúa el cuerpo como un sistema relacionado de segmentos interdependientes, que con frecuencia trabajan desde una posición proximal hacia una dirección distal para iniciar el movimiento.

Se desarrollan siete pruebas/movimientos que desafían la capacidad de un individuo para realizar patrones básicos de movimiento

Información que indica sitiene problemas con la estabilización y/o movilidad

Cinco de las siete pruebas del FMS se califican por separado para los lados izquierdo y derecho

Se pueden utilizar para localizar las asimetrías que se han identificado como un factor de riesgo de lesión.

Patrón de movimiento de Movilidad de Hombro

El rango de movimiento de la movilidad del hombro bilateral combina la rotación interna con la aducción de hombro y la rotación externa con la abducción

Movilidad escapular y una extensión de la columna dorsal normales.

Valorar la movilidad bilateral de los hombros de los jugadores/as de voleibol y detectar debilidades, acortamientos y compensaciones e inestabilidad de las estructuras del hombro

Estiramiento activo de la pierna

Realizar una flexión unilateral de cadera en posición decúbito supino mediante la elevación activa de una pierna estirada.

La capacidad de disociar las extremidades inferiores del tronco, manteniendo la compactación abdominal y la estabilidad del torso

La flexibilidad activa de los músculos isquiotibiales y de los flexores plantares de la pierna elevada mientras se mantienen la estabilidad pélvica y central.

Estocada en Línea (In line Lunge)

Un patrón de movimiento presente en las acciones deportivas tales como los cambios de dirección y la desaceleración

Analizar el control postural, la movilidad y la actividad del CORE de los músculos involucrados

Control dinámico de la pelvis y del CORE con una correcta distribución de la carga de la cadera asimétrica.

Estabilidad del tronco en flexión

Un ejercicio único y de una sola repetición basado en el ejercicio de básico de flexión de brazos

Una observación básica de la estabilización del reflejo del CORE y no es una prueba o medida de la fuerza del tren superior.

La capacidad de iniciar movimiento con las extremidades superiores, pero manteniendo la protección de la columna vertebral.

Estabilidad en rotación

Un ejercicio combinado de extremidad superior e inferior

La estabilidad de hombros, tronco y pelvis

La capacidad de estabilidad dinámica, utilizando el peso de la persona.

La estabilidad de la pelvis, el CORE y los hombros en varios planos durante un movimiento combinado de las extremidades superiores e inferiores.

Paso sobre la valla (Hurdle Step)

Evaluar el control corporal durante la marcha

El movimiento requiere la coordinación y la estabilidad entre las caderas y el tronco

La movilidad funcional bilateral y la estabilidad de las caderas, las rodillas y los tobillos.

Patrón de movimiento sentadilla profunda

Esta prueba que involucra la mecánica de todo el cuerpo y un gran control neuromuscular

Evaluar la movilidad de las caderas, las rodillas y los tobillos de forma bilateral, simétrica y funcional

Generar las bases para la prescripción de un programa de entrenamiento desarrollado con un enfoque en la creación de patrones de movimiento funcional

La combinación de la fuerza muscular, la flexibilidad, la amplitud de movimiento, la coordinación, el equilibrio y la propiocepción