Categorías: Todo - capital - fortalezas - inteligencia - emociones

por Carlos Castillo hace 4 años

329

GIRO COPERNICANO: AUTOESTIMA, CAPITAL PSÍQUICO E INTELIGENCIA

GIRO COPERNICANO: AUTOESTIMA, CAPITAL PSÍQUICO E INTELIGENCIA

Topic flotante

Estudiante: Carlos Alejandro Castillo Castro

Estas subdivisiones nos permiten la identificación sobre que áreas actuar

GIRO COPERNICANO: AUTOESTIMA, CAPITAL PSÍQUICO E INTELIGENCIA

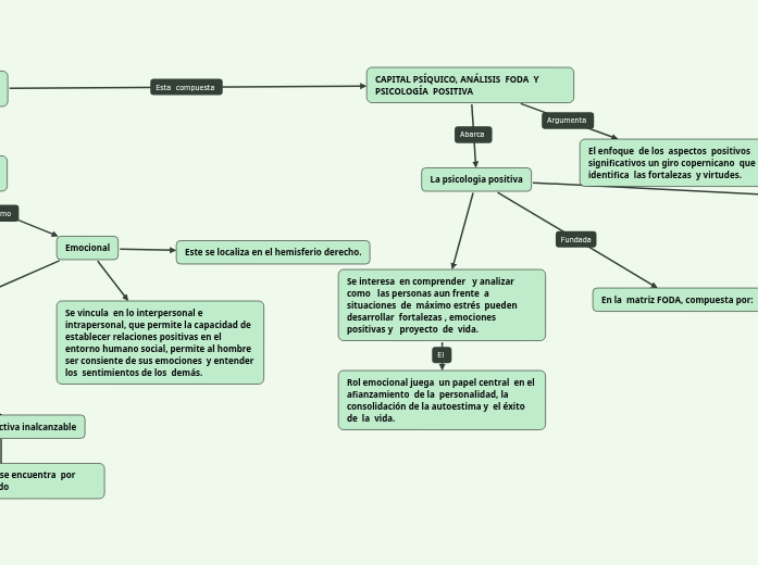
CAPITAL PSÍQUICO, ANÁLISIS FODA Y PSICOLOGÍA POSITIVA

La psicologia positiva
La ventaja emocional de las personas

La ventaja emocional permite el entrenamiento cognitivo.

Las inteligencias múltiples, permiten el ordenamiento de los pensamientos y coordinarlos con las acciones.

En la matriz FODA, compuesta por:

Amenazas

Oportunidades

Debilidades

Fortalezas

Se interesa en comprender y analizar como las personas aun frente a situaciones de máximo estrés pueden desarrollar fortalezas , emociones positivas y proyecto de vida.

Rol emocional juega un papel central en el afianzamiento de la personalidad, la consolidación de la autoestima y el éxito de la vida.

El enfoque de los aspectos positivos significativos un giro copernicano que identifica las fortalezas y virtudes.

El vinculo existente entre el nivel de autoestima el capital psíquico y la búsqueda de la felicidad de las personas.

Que el ser humano cuenta con dos tipos diferentes de inteligencia.

Emocional
Teoría FPP, que explica tres escenarios

Estructura productiva inalcanzable

Cuando lo producido se encuentra por encima de lo producido

Estructura productiva eficiente

Cuando se alcanza la producción máxima

Estructura productiva ineficiente

Producción real por debajo de la producción máxima

Este se localiza en el hemisferio derecho.
Se vincula en lo interpersonal e intrapersonal, que permite la capacidad de establecer relaciones positivas en el entorno humano social, permite al hombre ser consiente de sus emociones y entender los sentimientos de los demás.
Racional
Este se localiza en el hemisferio izquierdo
Se enfoca en el hemisferio izquierdo y en el procesamiento lógico de la información.