Categorías: Todo - reorganización - economía - conflicto - ideología

por Tomás Ezequiel Pereyra Svabas hace 5 años

298

GRAPE UD V

GRAPE UD V

GRAPE UD V

Proyecciones del conflicto Este-Oeste (1973-1983)

Proceso de Reorganización Nacional
Guerra de Malvinas

Giro hacia una cosmovisión de alineamiento Norte-Sur

Participación de Bignone en la Cumbre de Países No Alineados

Lucha contra la imagen de la "conveniencia" argentina

Provocó una participación más activa dentro del MPNA

Condensación de toda la cuestión nacional alrededor del tema Malvinas

Condena al sionismo como forma de racismo
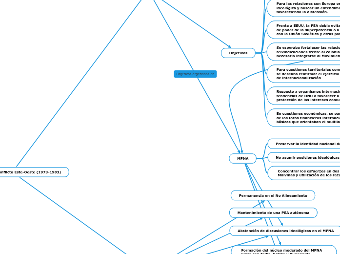
Formación del núcleo moderado del MPNA junto con India, Egipto y Yugoslavia
Abstención de discusiones ideológicas en el MPNA
Mantenimiento de una PEA autónoma
Permanencia en el No Alineamiento
Tercer gobierno Peronista
Apertura hacia los países socialistas
MPNA

Concentrar los esfuerzos en dos temas prioritarios para la Argentina: Islas Malvinas y utilización de los recursos naturales.

No asumir posiciones ideológicas

Preservar la identidad nacional dentro del grupo no alineado.

Objetivos

En cuestiones económicas, se participaría en la formulación de las políticas de los foros financieros internacionales, intentando cambiar ciertas normas básicas que orientaban el multilateralismo

Respecto a organismos internacionales, se esforzará por cambiar las tendencias de ONU a favorecer a las grandes potencias, buscando la protección de los intereses comunes de los medianos y pequeños Estados

Para cuestiones territoriales como Antártida, Malvinas y sector patagónico, se deseaba reafirmar el ejercicio pleno de la soberanía evitando todo intento de internacionalización

Se esperaba fortalecer las relaciones con Asia, África y Oceanía, apoyando sus reivindicaciones frente al colonialismo e Imperialismo. Para ello resultaba necesario integrarse al Movimiento de Países No Alineados (MPNA).

Frente a EEUU, la PEA debía evitar toda sujeción a los intereses de los grupos de poder de la superpotencia o a su estrategia global frente a los conflictos con la Unión Soviética y otras potencias

Para las relaciones con Europa oriental se debía excluir toda consideración ideológica y buscar un entendimiento en materia económica y tecnológica, favoreciendo la distensión.

Las relaciones con Europa Occidental tienden a consolidar vínculos políticos y mejorar el intercambio en el ámbito comercial, financiero y tecnológico.

Posición más crítica hacia a EEUU
Condicionado por las fuerzas internas que conformaban el gobierno y colisionaban
Retorno al No Alineamiento y la Tercera Posición