Categorías: Todo - input

por Mildred Alexandra Losada Ceballos hace 3 años

449

HISTORIA DE LA OFIMATICA

HISTORIA DE LA OFIMATICA

HISTORIA DE LA OFIMATICA

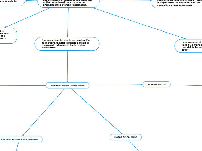
Mas cerca en el tiempo, la automatización de la oficina también comenzó a incluir el traspasó de información hacia medios electrónicos.

HERRAMIENTAS OFIMATICAS
BASE DE DATOS

Una base de datos es un conjunto de datos pertenecientes a un mismo contexto y almacenados sistematicamente para su posterior uso

HOJAS DE CALCULO

Una hoja de cálculo es un programa que permite manipular datos númericos y alfanumericos dispuestos en forma de tablas compuestas por celdas. La celda es la unidad basica de información en la hoja de calculo, donde se insertan los valores y las formulas que realizan los calculos.

PRESENTACIONES MULTIMEDIA

Es un programa diseñado para hacer presentaciones con texto esquematizado, animaciones de texto e imagenes prediseñadas o importadas desde imagenes de la computadora.

PROCESADOR DE TEXTO

Un procesador de texto es una aplicación informática destinada a la creación o modificación de documentos escritos por medio de una computadora. Representa una alternativa moderna a la antigua máquina de escribir, siendo mucho más potente y versátil que ésta.

Se llama Ofimática el conjunto de técnicas, aplicaciones y herramientas informáticas que se utilizan en funciones de oficina para optimizar, automatizar y mejorar los procedimientos o tareas relacionadas.

Pero la revolución de la automatización llego de la mano de las computadoras, en especial de las computadoras personales en 1980.
La ofimática o la automatización de la oficina moderna, comienza con la maquina de escribir y con la fotocopiadora, que permitieron mecanizar tareas que antes eran manuales.
La ofimática tiene el objetivo de proporcionar elementos que posibiliten, la simplificación, mejora y automatización de la organización de actividades de una compañía o grupo de personas
La ofimática se origino para la gestión de datos, luego para el almacenamiento de información y finalmente el intercambio de datos