Categorías: Todo - relaciones - marketing - comunicación - publicidad

por jessica paola mejia rocha hace 5 años

281

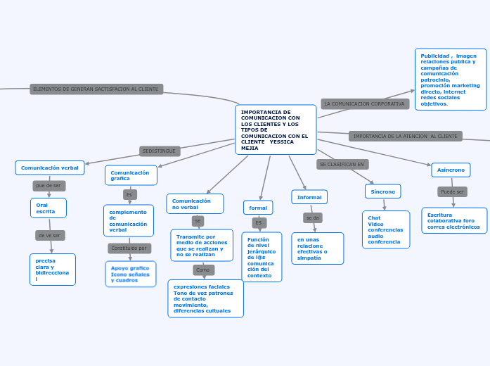
IMPORTANCIA DE COMUNICACION CON LOS CLIENTES Y LOS TIPOS DE COMUNICACION CON EL CLIENTE YESSICA MEJIA

IMPORTANCIA DE COMUNICACION CON LOS CLIENTES Y LOS TIPOS DE COMUNICACION CON EL  CLIENTE   YESSICA MEJIA

IMPORTANCIA DE COMUNICACION CON LOS CLIENTES Y LOS TIPOS DE COMUNICACION CON EL CLIENTE YESSICA MEJIA

Publicidad , imagen relaciones publica y campañas de comunicación patrocinio, promoción marketing directo, internet redes sociales objetivos.

-Amabilidad y trato recibido Tiempo de espera de recepción de --los servicios Disposición de la organización para resolver -problemas rapidez en la entrega de servicios

Cortesía y amabilidad de los empleados Dedicación del tiempo oportuno para cada cliente eficacia en la resolucion de conflictos.

Síncrono

Chat Video conferencias audio conferencia

Asíncrono

Escritura colaborativa foro corres electrónicos

Informal

en unas relacione efectivas o simpatía

formal

Función de nivel jerárquico de l@s comunicación del contexto

Comunicación no verbal

Transmite por medio de acciones que se realizan y no se realizan
expresiones faciales Tono de voz patrones de contacto movimiento, diferencias cultuales

Comunicación grafica

complemento de comunicación verbal
Apoyo grafico Icono señales y cuadros

Comunicación verbal

Oral escrita
precisa clara y bidireccional