Categorías: Todo - curriculares - contenidos - objetivos - educación.

por alexander araniva hace 4 años

299

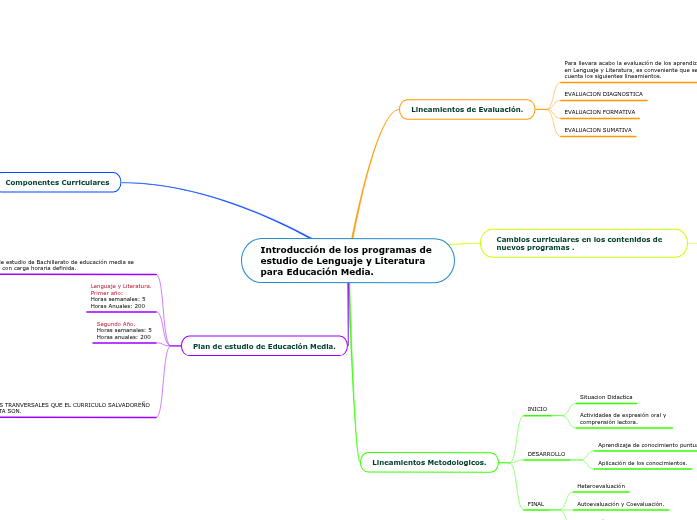
Introducción de los programas de estudio de Lenguaje y Literatura para Educación Media.

Introducción de los programas de estudio de Lenguaje y Literatura para Educación Media.

Introducción de los programas de estudio de Lenguaje y Literatura para Educación Media.

Plan de estudio de Educación Media.

LOS EJES TRANVERSALES QUE EL CURRICULO SALVADOREÑO PRESENTA SON.
Subtopic
Educación en valores.
Educación para la salud.
Educación preventiva integral.
Educación en población.
Educación ambiental.
Educacion de derechos humanos.
Segundo Año. Horas semanales: 5 Horas anuales: 200
Lenguaje y Literatura. Primer año: Horas semanales: 5 Horas Anuales: 200
El plan de estudio de Bachillerato de educación media se organiza con carga horaria definida.

Componentes Curriculares

Descripción y presentación del formato de una unidad didáctica.
Encontramos : Numero y nombre de la unidad. Tiempo y probable de la unidad. Objetivos de la unidad. Contenidos. Indicadores de logro. Los indicadores de logros priorizados.
- Contenidos - Los Contenidos Conceptuales. - Los Contenidos Procedimentales. - Contenidos Actitudinales. - Evolución. - Refuerzo Académico.
Objetivos: Estan estructurados en funcion de logros de competencias, por ello se formulan de tal modo que orientan a la realizacion de una serie de acciones, para obtener un resultado concreto.

Lineamientos Metodologicos.

FINAL
Publicación de los textos generados en clase.
Autoevaluación y Coevaluación.
Heteroevaluación
DESARROLLO
Aplicación de los conocimientos.
Aprendizaje de conocimiento puntuales.
INICIO
Actividades de expresión oral y comprensión lectora.
Situacion Didactica

Cambios curriculares en los contenidos de nuevos programas .

Los contenidos curriculares de Lenguaje y Literatura de Educacion Media
Estructura de objetivos.
Indicadores de logros.
Explicitación de contenidos.
Actualización de términos.
Actualización de contenidos.
Redistribución de contenidos.

Lineamientos de Evaluación.

EVALUACION SUMATIVA
EVALUACION FORMATIVA
EVALUACION DIAGNOSTICA
Para llevara acabo la evaluación de los aprendizajes en Lenguaje y Literatura, es conveniente que se tomen en cuenta los siguientes lineamientos.