Categorías: Todo - autonomía - igualdad - liberalismo - progreso

por Nahuel Garcia hace 2 años

269

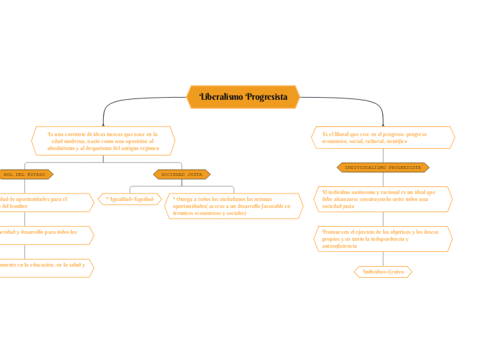
Liberalismo Progresista

Liberalismo Progresista

Liberalismo Progresista

Es el liberal que cree en el progreso: progreso económico, social, cultural, científico

INDIVIDUALISMO PROGRESISTA
El individuo autónomo y racional es un ideal que debe alcanzarse construyendo entre todos una sociedad justa

Promueven el ejercicio de los objetivos y los deseos propios y en tanto la independencia y autosuficiencia

Individuo=Centro

Es una corriente de ideas nuevas que nace en la edad moderna, nació como una oposición al absolutismo y al despotismo del antiguo régimen

SOCIEDAD JUSTA
º Otorga a todos los ciudadanos las mismas oportunidades( acceso a un desarrollo favorable en términos económicos y sociales)
º Igualdad=Equidad
ROL DEL ESTADO
Promover igualdad de oportunidades para el desarrollo pleno del hombre

Buscar la prosperidad y desarrollo para todos los ciudadanos

Intervenir plenamente en la educación, en la salud y en el empleo