Categorías: Todo - competitividad - desarrollo - tecnología - aplicación

por ana lucia hace 5 años

476

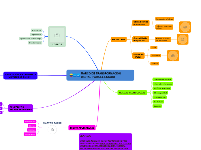
MARCO DE TRANSFORMACIÓN DIGITAL PARA EL ESTADO

MARCO DE TRANSFORMACIÓN DIGITAL  PARA EL ESTADO

Referencia Ministerio de tecnologías de la información y las telecomunicaciones.https://www.mintic.gov.co/portal/inicio/Sala-de-Prensa/Noticias/149186:MinTIC-publica-el-Marco-de-Transformacion-Digital-para-mejorar-la-relacion-Estado-ciudadano. Ministerio de tecnologías de la información y las telecomunicaciones.https://www.mintic.gov.co/portal/604/articles-149186_recurso_4.pdf

MARCO DE TRANSFORMACIÓN DIGITAL PARA EL ESTADO

¿COMO APLICARLAS?

CUATRO FASES
Implementar
Habilitar
Diseñar
Comprender

BENEFICIOS SECTOR GOBIERNO

Rentabilidad
Mejor servicio al ciudadano
Menos costos

APLICACIÓN EN COLOMBIA (Universidad de cali)

Prevención accidentalidad vial con internet de las cosas
RESULTADOS

Prevención

Análisis de datos

Detección accidentes (Cámaras instaladas)

LOGROS

Transformación
Apropiaciom de tecnologia
Organización
Priorización

NUEVAS TECNOLOGÍAS

Subtopic
Blockchain
Impresión 3D
Ciberseguridad
Robótica avanzada
Internet de las cosas
Inteligencia artificial

OBJETIVOS

Desarrollo (País)
Cultural
Económico
Social
Competitividad (Empresas)
Aprovechamiento de tegnologia
Calidad de vida (Ciudadano)
Trámites y servicios ágiles.
Respuestas efectivas