Categorías: Todo - universidades - evolución - medicina - especialidades

por BRIAN OMAR WHITAKER LOZANO hace 5 años

236

MÉDICO

MÉDICO

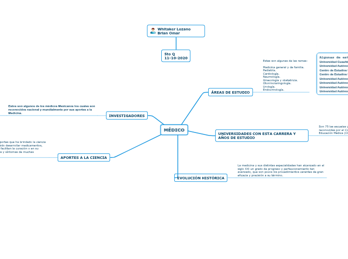
Algunas de estas son: Universidad Cuauhtémoc Universidad Autónoma de Aguascalientes Centro de Estudios Universitarios Xochicalco (Ensenada) Centro de Estudios Universitarios Xochicalco (Tijuana) Universidad Autónoma de Baja California (Tijuana) Universidad Autónoma de Baja California (Ensenada) Universidad Autónoma de Baja California (Mexicali) Universidad Autónoma de Campeche

La Carrera de Medicina es una carrera de grado que dura siete años y está dividida en cuatro ciclos: el Ciclo Básico Común, el Ciclo Biomédico, el Ciclo Clínico y el Ciclo de el Internado Anual Rotatorio.

Whitaker Lozano Brian Omar

Whose particular viewpoint is represented by this map?

Type in the appropriate name and press Enter.

5to Q 11-10-2020

MÉDICO

What is the specific situation or project?
Type in the name of the situation or project that you are analyzing, and press Enter.

APORTES A LA CIENCIA

The Transformation is the process or system affected by the specific situation.

In many business processes, inputs are transformed to outputs by adding value.

En la actualidad uno de los aportes que ha brindado la ciencia a la medicina y farmacia ha sido desarrollar medicamentos, equipos, procedimientos que facilitan la curación o en su defecto a minimizar los signos y síntomas de muchas enfermedades.

Describe the Transformation and add some information about what the situation represents or delivers.

INVESTIGADORES

The Environment is the set of policies, constraints or resources surrounding this specific situation.

Estos son algunos de los médicos Mexicanos los cuales son reconocidos nacional y mundialmente por sus aportes a la Medicina.

Describe the Environment and add some information about it around the situation or project.

Doctor Carlos Alberto Aguilar Salinas, médico internista, endocrinólogo e investigador del Instituto Nacional de Ciencias Médicas y Nutrición “Salvador Zubirán”, fue galardonado con el Premio Nacional de Ciencias 2018 por sus aportaciones al estudio de las enfermedades metabólicas en los mexicanos. Doctor Carlos Fernández del Castillo, ginecólogo y director del Centro Mexicano de Ginecología y Obstetricia, por su trayectoria dentro de esta rama de la medicina. Dicho premio es considerado el máximo reconocimiento para un ginecoobstetra en todo el mundo.

EVOLUCIÓN HISTÓRICA

La medicina y sus distintas especialidades han alcanzado en el siglo XXl un grado de progreso y perfeccionamiento tan avanzado, que son pocos los procedimientos carentes de gran eficacia y precisión a su término.

UNIVERSIDADES CON ESTA CARRERA Y AÑOS DE ESTUDIO

The Actors are the people who create or deliver the situation or project.

Son 75 las escuelas y facultades de universidades en México reconocidas por el Consejo Mexicano para la Acreditación de Educación Médica (COMAEM).

Describe the Actors and add some information about them in the specific situation or project.

ÁREAS DE ESTUDIO

Customers (or Clients) are the recipients of the situation or project - the people who are affected by it or its outcomes.

Estas son algunas de las ramas: Medicina general y de familia. Pediatría. Cardiología. Neumología. Ginecología y obstetricia. Otorrinolaringología. Urología. Endocrinología.

Describe the Customers and add some information about them in the specific situation or project.