Categorías: Todo

por Fernando Villacís V. hace 7 años

843

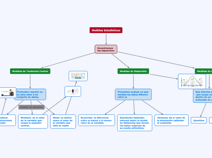
Medidas Estadísticas

Medidas Estadísticas

Medidas Estadísticas

Encontramos las siguientes:

Medidas de Posición
Nos informa del lugar que ocupa un dato dentro de un conjunto ordenado de valores.

Percentiles

Quartiles

Medidas de Dispersión
Pretenden evaluar en qué medida los datos difieren entre sí.

Varianza: Es el valor de la desviación estándar al cuadrado.

Desviación Estándar: informa sobre la media de distancias que tienen los datos respecto de su media aritmética.

Recorrido: la diferencia entre el mayor y el menor valor de la variable.

Medidas de Tendencia Central
Pretenden resumir en un solo valor a un conjunto de datos.

Moda: se define como el valor de la variable que más se repite

Mediana: es el valor de la variable que ocupa la posición central.

Media Aritmética: es lo que conocemos como Promedio