Categorías: Todo - clima - adaptación - políticas - planificación

por Adriana Ml hace 7 años

214

Metro Manila

Metro Manila

p

1. Haciendo reducción del riesgo de desastres sea una prioridad

5. Fortalecimiento de la preparación para la respuesta

4. Reducir los riesgos en sectores clave

3. La construcción de una cultura de seguridad y resiliencia

2. Mejorar la información sobre riesgos y alerta temprana

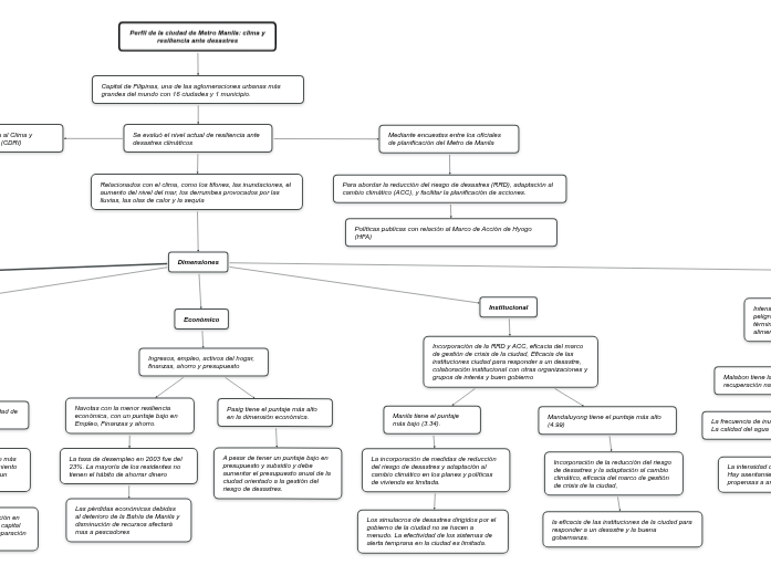
Las políticas públicas en relación con las prioridades de acción de HFA

Físico

Electricidad, agua, saneamiento y eliminación de residuos sólidos, accesibilidad de los caminos, vivienda y uso de la tierra

Mandaluyong tiene la mayor puntuación en la dimensión física (4,81).
Tiene una puntuación perfecta en electricidad y agua.

Su punto más débil el saneamiento y eliminación de residuos sólidos, generando 1.200 m3/día

Cada persona genera aprox. 0,71 kg/día, lo que está más allá del promedio de 0,40 kg por habitante día

Malabon con resiliencia física mas baja entre las ciudades de Metro Manila
Tiene una alta puntuación en electricidad

Baja puntuación en accesibilidad a carreteras (asfalto o carreteras de hormigón).

Perfil de la ciudad de Metro Manila: clima y resiliencia ante desastres

Capital de Filipinas, una de las aglomeraciones urbanas más grandes del mundo con 16 ciudades y 1 municipio.

Se evaluó el nivel actual de resiliencia ante desastres climáticos
Relacionados con el clima, como los tifones, las inundaciones, el aumento del nivel del mar, los derrumbes provocados por las lluvias, las olas de calor y la sequía

Dimensiones

Natural

Intensidad / gravedad de los peligros naturales, frecuencia de los peligros naturales, Servicios ecosistémicos, uso de la tierra en términos naturales, políticas ambientales y de seguridad alimentaria

Navotas tiene la puntuación más alta en la dimensión natural

Tiene buena puntuación en vulnerabilidad de servicios ecosistémicos, con puntuación baja en frecuencia de amenazas naturales.

Malabon tiene la menor capacidad de recuperación natural

La frecuencia de inundaciones y tifones es alta. La calidad del agua urbana en los ríos es baja.

La intensidad del uso del suelo es alta. Hay asentamientos ubicados en áreas propensas a amenazas

Institucional

Incorporación de la RRD y ACC, eficacia del marco de gestión de crisis de la ciudad, Eficacia de las instituciones ciudad para responder a un desastre, colaboración institucional con otras organizaciones y grupos de interés y buen gobierno

Mandaluyong tiene el puntaje más alto (4.99)

Incorporación de la reducción del riesgo de desastres y la adaptación al cambio climático, eficacia del marco de gestión de crisis de la ciudad,

la eficacia de las instituciones de la ciudad para responder a un desastre y la buena gobernanza.

Manila tiene el puntaje más bajo (3.34).

La incorporación de medidas de reducción del riesgo de desastres y adaptación al cambio climático en los planes y políticas de vivienda es limitada.

Los simulacros de desastres dirigidos por el gobierno de la ciudad no se hacen a menudo. La efectividad de los sistemas de alerta temprana en la ciudad es limitada.

Económico

Ingresos, empleo, activos del hogar, finanzas, ahorro y presupuesto

Pasig tiene el puntaje más alto en la dimensión económica.

A pesar de tener un puntaje bajo en presupuesto y subsidio y debe aumentar el presupuesto anual de la ciudad orientado a la gestión del riesgo de desastres.

Navotas con la menor resiliencia económica, con un puntaje bajo en Empleo, Finanzas y ahorro.

La tasa de desempleo en 2003 fue del 23%. La mayoría de los residentes no tienen el hábito de ahorrar dinero

Las pérdidas económicas debidas al deterioro de la Bahía de Manila y disminución de recursos afectará mas a pescadores

Social

Población, salud, educación, concienciación, capital social y preparación de la comunidad durante un desastre

Manila tiene la mayor capacidad de recuperación social (4,81)

Siendo la segunda población más grande, ahora tiene el crecimiento demográfico más lento, con un 0.68% por año

Manila tiene una alta puntuación en educación y concientización, capital social y cohesión social y preparación para desastres.

Malabon con resiliencia social más baja. Alrededor de un tercio de la población en 2002 vivía en asentamientos deprimidos

Tiene la densidad poblacional más alta en Metro Manila con 23,076 por km2, en el 2007

Resiliencia al Clima y Desastres (CDRI)
Mediante encuestas entre los oficiales de planificación del Metro de Manila

Para abordar la reducción del riesgo de desastres (RRD), adaptación al cambio climático (ACC), y facilitar la planificación de acciones.

Políticas publicas con relación al Marco de Acción de Hyogo (HFA)