Categorías: Todo - relaciones - narración - comunicación - metodología

por Rodrigo Juan Martin Flores hace 3 años

143

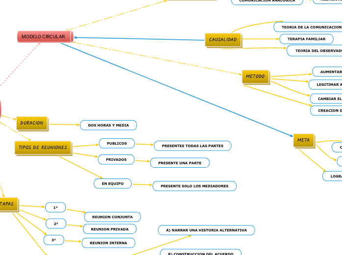
MODELO CIRCULAR

MODELO CIRCULAR

META

LOGRAR EL ACUERDO

TRANSFORMAR LA HISTORIA

CAUSALIDAD

TEORIA DEL OBSERVADOR

TERAPIA FAMILIAR

TEORIA DE LA COMUNICACION

MODELO CIRCULAR

MODELO CIRCULAR NARRATIVO

ETAPAS

REUNION PUBLICA

C)FORMAS DE ESCRIBIR EL ACUERDO

B) CONSTRUCCION DEL ACUERDO

A) NARRAR UNA HISTORIA ALTERNATIVA

REUNION INTERNA

REUNION PRIVADA

REUNION CONJUNTA

TIPOS DE REUNIONES
EN EQUIPO

PRESENTE SOLO LOS MEDIADORES

PRIVADOS

PRESENTE UNA PARTE

PUBLICOS

PRESENTES TODAS LAS PARTES

DURACION
DOS HORAS Y MEDIA

METODO

CREACION DE CONTEXTOS
CAMBIAR EL SIGNIFICADO
LEGITIMAR A LAS PERSONAS
AUMENTAR LAS DIFERENCIAS

FUNDAMENTACION

COMUNICACION ANALOGICA
RELACIONES
COMUNICACION DIGITAL
CONTENIDO