Categorías: Todo

por Maria Alexandra Rico Cabezas hace 5 años

289

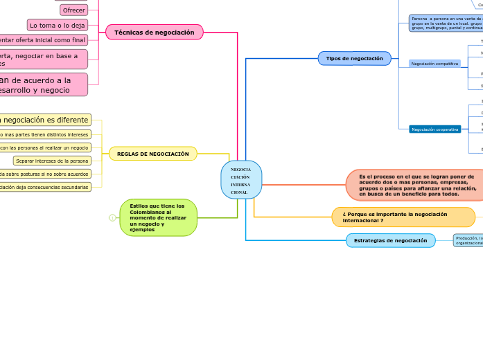
NEGOCIACIACIÓN INTERNACIONAL

NEGOCIACIACIÓN INTERNACIONAL

NEGOCIACIACIÓN INTERNACIONAL

Estilos que tiene los Colombianos al momento de realizar un negocio y ejemplos

Apueste alto: se puede utilizar al momento de pedir rebaja o dar rebaja en la negociación de un producto Mantenga la presión: En el medio de la negociación, se debe continuar con la posición inicial dependiendo un precio, las características de un bien o servicio, en busca de proteger los intereses y obtener los beneficios esperados. El pozo esta seco" razones financieras éticas: Los Colombianos al realizar un negocio internacional, se sostienen en su posición un poco radical manifestando su punta de vista con razones como ética profesional no me lo permite, o por razones financieras no puedo cambiar las posiciones.

REGLAS DE NEGOCIACIÓN

La negociación deja consecuencias secundarias
No se negocia sobre posturas si no sobre acuerdos
Separar intereses de la persona
Respeto con las personas al realizar un negocio
Las dos o mas partes tienen distintos intereses
Cada negociación es diferente

Técnicas de negociación

Las utilizan de acuerdo a la cultura desarrollo y negocio
Puerta abierta, negociar en base a los intereses
Presentar oferta inicial como final
Lo toma o lo deja
Ofrecer
Presionar
Pedir-Solicitar

Estrategias de negociación

Producción, logística de colaboración , mercadeo, control organizacional.

¿ Porque es importante la negociación internacional ?

En el mundo de los negocios no tienes lo que mereces si no lo que negocias, antes de la negociación se debe saber hasta donde se quiere llegar, hay que plantear bien lo que se desea obtener y de que manera

Es el proceso en el que se logran poner de acuerdo dos o mas personas, empresas, grupos o países para afianzar una relación, en busca de un beneficio para todos.

Tipos de negociación

Negociación cooperativa
Brinda solucones equitativas
Negociadores sinceros, conocen los principios de negociación y son íntegros

Se aplica en las negociaciones en las ambas partes se sientas satisfechos con los acuerdos, ejemplo un colaborador, empleador, empresas de ventas y proveedores.

Determinar el tiempo en una negociación
Interes mutuo
Negociación competitiva
Situaciones puntuales o inciertas
Posiciones determinadas o bloqueadas

Se puede utilizar en una negociación de carro como la marca Kia, fijando un precio y condiciones de adquisición determinadas

Negociador, blandos y duros
Tema de posiciones
Persona a persona en una venta de celulares, persona a grupo en la venta de un local. grupo a individuo, grupo a grupo, multigrupo, puntal y continuada.
Negociación en equipo
Cooperación y coordinación
Información conocida sobre el negocio y roles complementarios

Se puede aplicar en las empresas del sector ferretero, construcción, como la constructora Leon Aguilera del departamento del Huila en donde para cerrar un negocio participan u grupo de personas del area de compras, producción y financiero para cerrar el trato con los clientes

Objetivos comunes