Categorías: Todo - il·lustració - constitució - crisi - revolució

por Pol Saez hace 5 años

342

Organigrama arbol

Organigrama arbol

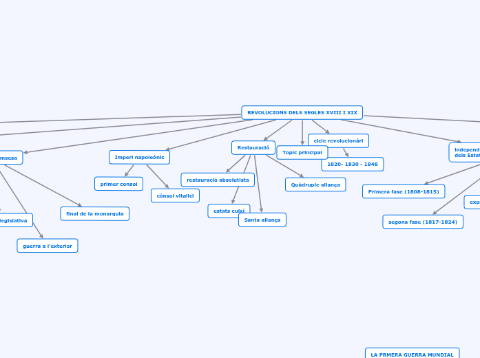
Revolució Francesa

Significat de Revolució

Model de revolució burguesa referent per altres paísos

Procés

Revolució en mans de burguesía moderada
Consulat

Golp d'estat - NAPOLEÓ

3 cónsules

Directori

5 directors

Constitució 1795

Revolució en mans de burguesía radical
Convenció 1792 - 1794

Abolició de monarquía Girondins i jacobins Ejecució del rei Règim de Terror

Revolució en mans de burguesía millorada
Assemblea legislativa 1791 - 1792

Fugida del rei Guerra amb Austria Comuna de París

Assemblea constituyent 1789 - 1791

Asalt a Bastilla Constitució 1791 Declaració de Dº H i ciutadà Constitució Civil del Clergat

Revolta de privilegiats
Estats generals

Cuaderns de queixes Petició de vot

Reformes de

TURGOT CALONNE BRIENNE NECKER

Crisi de l'Antic Règim

Crisi social Crisi econòmica i financera Crisi política Il·lustració