Categorías: Todo - reuniones - sincronización - documentos - clases

por Jorge Sevillano hace 4 años

275

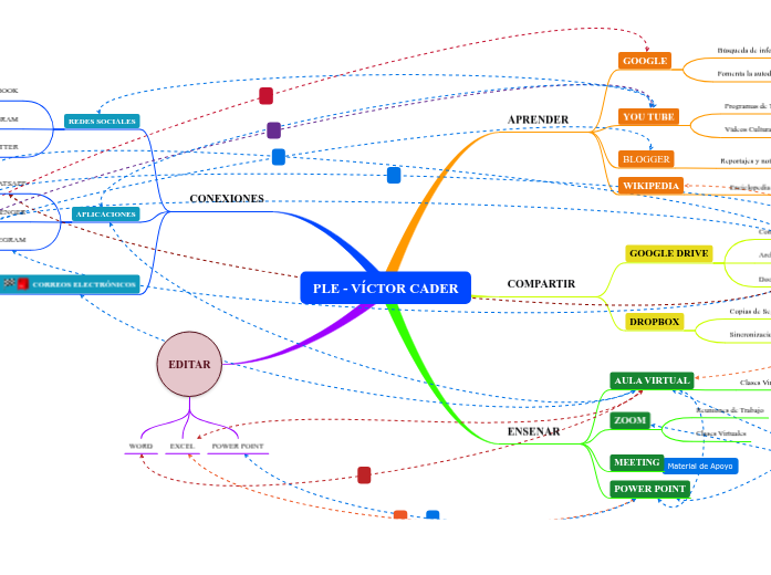
PLE - VÍCTOR CADER

PLE - VÍCTOR CADER

PLE - VÍCTOR CADER

Use this mind map structure to discover unseen connections, generate new ideas and reach a better understanding of any given subject.

EDITAR

EXCEL
WORD

CONEXIONES

In the conclusion you should have a brief summary of your key points.

CORREOS ELECTRÓNICOS

Emphasize how you managed to defend your main idea and goals along the essay.

HOTMAIL
GMAIL
APLICACIONES
TELEGRAM
MESSENGER
WHATSAPP
REDES SOCIALES
TWITTER
INSTAGRAM
FACEBOOK

ENSENAR

POWER POINT
MEETING
ZOOM
Clases Virtuales
Reuniones de Trabajo
AULA VIRTUAL
Clases Virtuales a Universitarios

COMPARTIR

The key points are the arguments which will support your thesis. These can be agreeing arguments or disagreeing arguments too, in each case they need to reflect on the main idea.

DROPBOX
Sincronizacion de Archivos y Carpetas con Otros Usuarios
Copias de Seguridad de Archivos Importantes
GOOGLE DRIVE
Documentos de Ofimatica
Archivados de Chat
Contactos Telefonicos

APRENDER

WIKIPEDIA
Enciclopedia Virtual
BLOGGER
Reportajes y noticias nacionales e Internacionales
YOU TUBE

State the main idea of the essay. This will be your thesis statement.

Vídeos Culturales
Programas de Televisión con Contenido Académico
GOOGLE

In the introduction you should state the ideas what you want to defend along the essay.

Fomenta la autodidacta en el aprendizaje
Búsqueda de información en diferentes sitios Web