Categorías: Todo - 1:

por Perez Morales Tania Paulina hace 2 años

230

Power Point

Power Point

Power Point

Cintas de opciones

Cinta de visita
Cinta de Transiciones
Cinta de Revisar
Cinta de presentación con diapositivas
Cinta del formato de la imagen
Cinta de diseño
Cinta de apoyo
Cinta de animación
Cinta de inicio

Ventana Backstage

Abrir
Permite activar una presentación guardada anteriormente
Exportar
Permite cambiar el tipo de archivo o crear un video.
Nuevo
Abre presentación en blanco o una plantilla.
Compartir
Guarda la presentación en la nube para compartirla.
Cerrar
Cierra la presentación activa.
Información
Muestra la información del archivo de la presentación y del autor, además permite proteger, administrar e inspeccionar la presentación.
Imprimir
Permite imprimir la presentación
Guardar como:
Guarda la presentación en disco, USB o nube, y se asigna nombre
Guardar
Guarda la presentación con el mismo nombre guardando los cambios
Opciones
Abre las opciones de PowerPoint para trabajar y/o personalizarlo.

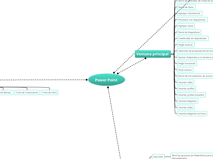
Ventana principal

Inserta Imágenes en línea
Insertar video
Inserta Imágenes
Insertar grafico SmartArt
Insertar gráfico
Insertar tabla
Barra de herramientas de acceso rápido
Vista Lectura
Regla horizontal
Ajustar diapositiva a la ventana actual
Selección de presentación de cinta de opciones
Regla vertical
Clasificador de diapositivas
Panel de diapostivas
Agregar notas
Presentar con diapositivas
Agregar comentarios
Barra de titulo
Barra de pestañas de cintas de acción
Pestaña archivo

Cinta de herramientas

Cinta de opciones de transición
Se desplaza hacía arriba

Flota hacía arriba

Variar la transición

Video en línea

Nos permite poner audio

Permite poner una grabación de pantalla

Ilustraciones
Dibujar una forma

Agregar un grafico

Gráfico de SmartArt

Cinta de insertar
Permite insertar imagenes

Inserta imágenes desde una variedad de orígenes en línea

Toma un a captura de pantalla

Crea una presentación

Cinta de Opción de Inicio
Permite cambiar el diseño de la diapositiva

Restablece la posición, tamaño y formato de los marcadores de posición

Organiza las diapositivas en secciones

Agrega nueva diapositiva