Categorías: Todo - religión - economía - ética - psicología

por Ángeles Luna hace 7 años

424

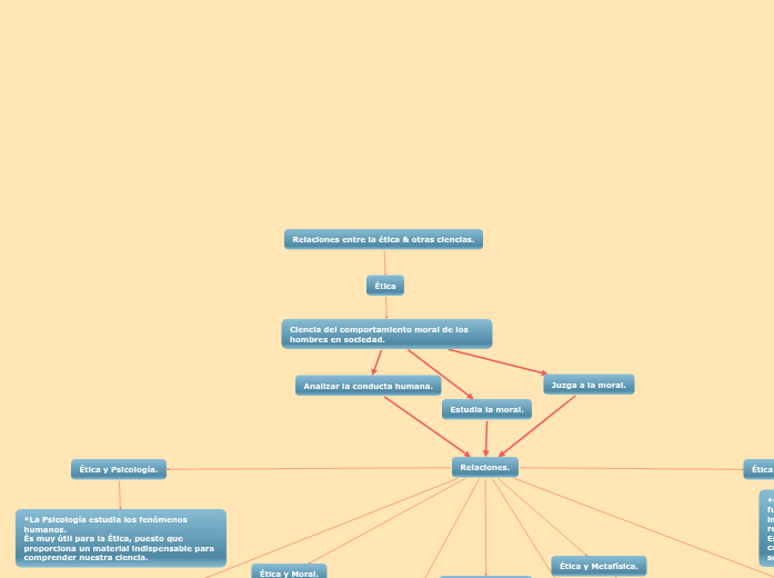
Relaciones entre la ética & otras ciencias.

Relaciones entre la ética & otras ciencias.

Relaciones.

Ética y Religión.

*Conjunto de conocimientos fundamentados en la razón, independientemente de lo que diga una religión u otra. Esta Ética es válida para los que utilicen capacidad racional hasta profundizar la solución al problema moral.

Ética y Teología.

Utiliza la razón, sobre lodo la fe, los datos proporcionados por la Revelación.

Ética y Metafísica.

*La Metafísica es una ciencia auxiliar para la Ética. *Nos proporciona conocimientos acerca del bien, del valor y de Dios. *Son indispensables para la sólida estructuración de los valores morales.

Ética y Educación.

*Una persona está educada cuando se conduce por sí misma. *La Ética nos dice lo que se debe hacer, la Educación lo realiza por propio convencimiento.

Ética y Economía.

*Ambas se refieren a leyes que rigen el comportamiento humano. *Se diferencian en que la Ética da normas de derecho y con carácter obligatorio, cosa que no sucede en el caso de la Economía.

Ética y Derecho.

*La Ética se refiere básicamente a las normas naturales. *El Derecho está constituido básicamente por normas positivas.

Ética y Moral.

La Ética estudia reflexivamente el fundamento de la conducta moral.

Ética y Sociología.

*Nos muestra con sus estadísticas el nivel moral de ciertas sociedades.

Ética y Psicología.

*La Psicología estudia los fenómenos humanos. Ès muy útil para la Ética, puesto que proporciona un material indispensable para comprender nuestra ciencia.

Juzga a la moral.

Estudia la moral.

Analizar la conducta humana.

Relaciones entre la ética & otras ciencias.

Ética

Ciencia del comportamiento moral de los hombres en sociedad.