Categorías: Todo

por Angela Sofia Hidalgo hace 3 años

384

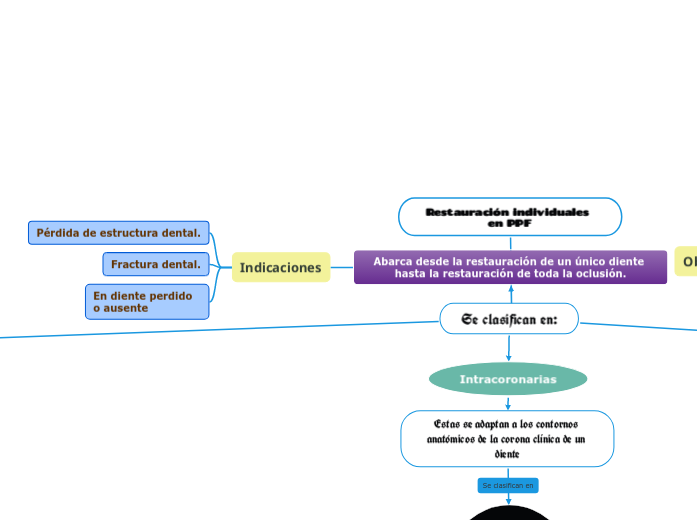
Restauración individuales en PPF

Restauración individuales en PPF

Solo si reviste alguna parte de la corona clínica se la denomina de recubrimiento parcial como por ejemplo: 3/4, 3/4 inversas y 7/8

Incrustaciones y carillas

Según el material pueden ser en

Totalmente cerámicas: Metal free

Polimericas: Cerómeros

Combinadas: Acrílico y metalcerámica

Metálicas: Oro

Parciales

Completas

CORONAS

Se clasifican en:

Extracoronarias

Reproduce la morfología y los contornos de las partes dañadas de un cliente, protege la estructura dentaria remanente de una lesión añadida.

Intrarradiculares

Es una porción radicular de un diente previo a tratamiento endodóntico.
En esta encontramos

Nucleos

Son retenedores intrarradiculares que se utilizan para restaurar protesicamente los dientes

Pueden ser según su material

Nucleo colado en oro tipo III

Este es el mejor metal el cual es más costoso pero es el que presenta mejores propiedades físicas.

Nucleo colado en metal base

Es más económico pero su desventaja es que presentan malas propiedades físicas aumentando el riesgo de factura radicular.

Postes

Podemos decir que se trata de una estructura rígida pequeña con la forma de un conducto radicular.

Poste pre-fabricado

Configuración paralelas y cónicas con muñones de amalgama o resina

- Acero inoxidable - Titanio - Latón - Aleación que contenga cromo

Los postes se clasifican por su mecanismo de reacción

La técnica es similar excepto para la instrumentación de la preparación final

Activa (Roscados)

- Producen más lesión en el diente. - Más retentivos

Pasiva (Cementados)

No son retentivos

Menos usados

- Latón - Acero (Cromo-Niquel)

Los más usados

- Fibra de vidrio - Latino - Cobalto - Cromo - Molibdeno

Intracoronarias

Estas se adaptan a los contornos anatómicos de la corona clínica de un diente
Incrustaciones

Overlay

Recubrimiento funcional y no funcional

Son incrustaciones que se usan en las restauraciones dentales muy grandes que no pueden ser tratadas con un empaste como caries muy extensa, fracturas dentales o dientes endodonciados.

Onlay

Recubrimiento cuspideo funcional

- ONLAY MOD: Se da en lesiones moderadamente grandes en premolares y molares con superficie V y L intactas

En las reestructuraciones intracoronarias se utiliza

Composite

- Con este se restaura lesiones clase III y V en dientes anteriores - Se utiliza en restauraciones próximo oclusales de dientes posteriores utilizando un inlay indirecto

Amalgama simple y amalgama completa

Ionómero de vidrio

Restaurar abrasiones y erosiones gingivales

Inlay

Protección cuspidea

- INLAY DE METAL: Se da en lesión pequeñas o medianas en dientes con poco requerimientos estéticos. - INLAY DE CERÁMICA: Se da en lesiones pequeñas o medianas ya que permite un itsmo estrecho de la preparación donde exige estética

Objetivos

Reemplazar un diente perdido.

Mejorar la estética del paciente.

Devolver la función oclusal.

Restauración individuales en PPF

Abarca desde la restauración de un único diente hasta la restauración de toda la oclusión.

Indicaciones
En diente perdido o ausente
Fractura dental.
Pérdida de estructura dental.