Categorías: Todo - decisiones - sistemas - información - empresa

por Katia Cantillo hace 4 años

510

SISTEMA DE APOYO A LA TOMA DE DECISIONES (DSS)

SISTEMA DE APOYO A LA TOMA DE DECISIONES (DSS)

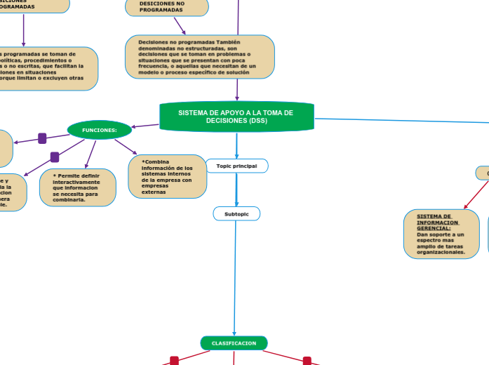
DESICIONES NO PROGRAMADAS

Decisiones no programadas También denominadas no estructuradas, son decisiones que se toman en problemas o situaciones que se presentan con poca frecuencia, o aquellas que necesitan de un modelo o proceso específico de solución

TIPOS

DESICIONES PROGRAMADAS

Las decisiones programadas se toman de acuerdo con políticas, procedimientos o reglas escritas o no escritas, que facilitan la toma de decisiones en situaciones recurrentes porque limitan o excluyen otras opciones

ETAPAS

EVALUACION DE RESULTADOS

Después de poner en marcha la decisión es necesario evaluar si se solucionó o no el problema, es decir si la decisión está teniendo el resultado esperado o no. Si el resultado no es el que se esperaba se debe mirar si es porque debe darse un poco más de tiempo para obtener los resultados o si definitivamente la decisión no fue la acertada, en este caso se debe iniciar el proceso de nuevo para hallar una nueva decisión.

TOMA DE DECISION

La toma de decisiones es el proceso mediante el cual se realiza una elección entre las alternativas o formas para resolver diferentes situaciones de la vida, estas se pueden presentar en diferentes contextos: a nivel laboral, familiar, sentimental, empresarial, etc., es decir, en todo momento se toman decisiones, la diferencia entre cada una de estas es el proceso o la forma en la cual se llega a ellas

EVALUACION DE ESCENARIOS

Los escenarios orientados a la toma de decisiones se utilizan para facilitar una elección estratégica bien especificada una elección en la cual la "mejor" opción no es evidente como consecuencia de la incertidumbre del impacto de dicha elección.

IDENTIFICA ALTERNATIVAS POSIBLES

Las alternativas de decisión son un conjunto de cursos de acción posibles que se presentan como opciones una vez ya se ha definido claramente cuál es la situación por resolver.

IDENTIFICA PRIORIDADES

La definición de la prioridad se basa en el impacto y en la urgencia que se tiene para atender y resolver el problema. Esto es, el impacto describe el potencial al cual se encuentra vulnerable, y la urgencia muestra el tiempo disponible que se cuenta para evitar o al menos reducir este impacto.

RECOPILA INFORMACIÓN

La toma de decisiones basadas en los datos se define como el uso de hechos, métricas y datos para guiar decisiones de negocios estratégicas que se alineen con las metas, los objetivos y las iniciativas de una organización

IDENTIFICAR Y ANALISAR EL PROBLEMA

Esta etapa consiste en comprender la condición del momento y de visualizar la condición deseada, es decir, encontrar el problema y reconocer que se debe tomar una decisión para llegar a la solución de este.

SISTEMA BASADO EN INTELIGENCIA ARTIFICIAL Y/O CONOCIMIENTO: Utilizan redes neuronales para simlar conocimiento de un experto para utilizardo de forma efectiva. Datamining.

TIPOS DE SISTEMAS

(GDSS)

SISTEMA DE APYO A DECISIONES EN GRUPO: Basado en computadoras, apoya a un grupo de personas con una tarea u objetivo comun ya que sirve de interfaz con un entorno compartido.

(SSEE)

(MIS)

SISTEMA DE INFORMACION GERENCIAL: Dan soporte a un espectro mas amplio de tareas organizacionales.

(EIS)

SISTEMA DE INFORMACION EJECUTIVA: Son los mas empleados en BUSINESS INTELLIGENCE ya que proveen a los gerentes de un acceso sencillo a información interna y externa de su compañía.

FUNCIONES:

*Combina información de los sistemas internos de la empresa con empresas externas

* Permite definir interactivamente que informacion se necesita para combinarla.

* Extrae y manipula la informacion de manera flexible.

* Permite resolver gran parte de las limitacionesde los programas de gestion

SISTEMA DE APOYO A LA TOMA DE DECISIONES (DSS)

Topic principal

Subtopic

TOMA DE DECISIONES: Se entiende por el proceso de evaluar y elegir por medio del razonamiento y la voluntad una determinada opción en medio de un universo de posibilidades.

CLASIFICACION

*EL AMBITO: -Escritorio -Para la gran empresa
*MODO ASISTENCIA: -Dirigido por modelos -Dirigidos por comunicación -Dirigidos por datos -Dirigidos por documentos -Dirigidos por conocimiento
*RELACION CON EL USUARIO: -Pasivo -Activo -Cooperativo