Categorías: Todo - adquisición - datos - control - remoto

por Jimmy Oñate hace 4 años

296

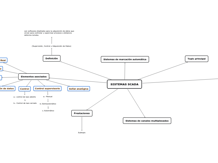
SISTEMAS SCADA

SISTEMAS SCADA

SISTEMAS SCADA

Definición

(Supervisión, Control y Adquisición de Datos)
son softwares diseñados para la adquisición de datos que sirven para controlar y supervisar procesos a distancia deforma remota.

Topic principal

Sistemas de canales multiplexados

Prestaciones

Subtopic

Sistemas de marcación automática

Elementos asociados

Tiempo Real
Señal Digital
Señal analógica
Control supervisorio
a.- Manual

b.-Semiautomático

c.-Automático

Control
a.- control de lazo abierto

b.- Control de lazo cerrado

Sistema de adquisición de datos
Sistema.