Categorías: Todo - ley - sociedad - conciencia - fenómenos

por JOHANNA PATRICIA SALAZAR CALVO hace 5 años

522

SOCIOLOGISMOS

SOCIOLOGISMOS

SOCIOLOGISMOS

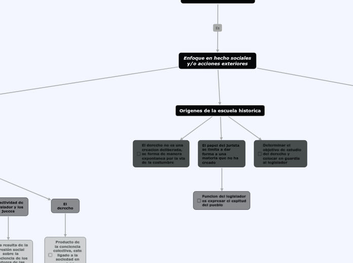
Enfoque en hecho sociales y/o acciones exteriores

Acción y desarrollo del método sociológico
La acción de este movimiento se hizo sentir en dos grandes juristas

Hauriou

En contra de atomismo individualista

La sociologia aporta mucho a los juristas

Duguit -

Intensamente antivoluntarista, lucha contra titulos a los gobernantes - ruina del derecho

La obra de Durkheim se exige la renovacion del metodo deinvestigacion
Tesis de la escuela sociologica
Fenomenos Juridicos

El derecho

Producto de la conciencia colectiva, este ligado a la sociedad en un doble sentido

La actividad de legislador y los jueces

Esta resulta de la presión social sobre la conciencia de los autores de las leyes y decretos

La ley

Subtopic

El objetivo es leer en los hechos sociales las reglas que hay que consagrar

La costumbre

Carácter social es lo mas evidente en razón de su formación espontanea. Sometido al metodo de observación

Temas capitales del derecho

Los fenómenos humanos expresan una conciencia colectiva

La presión social es la causa de los fenómenos humanos

La Lengua -El arte - El pensamiento - La moral de la religión- La moral del derecho

El hecho social integra la ciencia en el sistema general de las ciencias naturales

Origenes de la escuela historica
Determinar el objetivo de estudio del derecho y colocar en guardia al legislador
El papel del jurista se limita a dar forma a una materia que no ha creado

Funcion del legislador es expresar el espitud del pueblo

El derecho no es una creacion deliberada, se forma de manera expontanea por la via de la costumbre