Categorías: Todo

por diana katherine viveros hace 7 años

466

suit ofimatica

suit ofimatica

Estudiante: Diana Katherine Viveros Ortiz

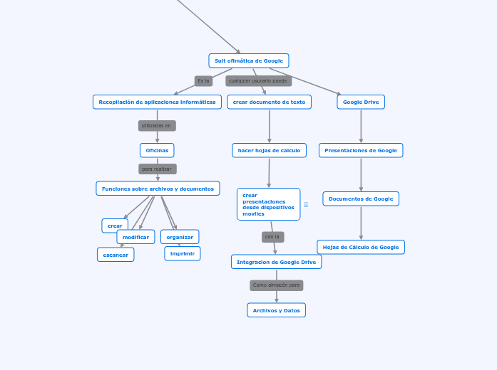
Suit ofimática de Google

Google Drive

Presentaciones de Google
Documentos de Google

Hojas de Cálculo de Google

crear documento de texto

hacer hojas de calculo
crear presentaciones desde dispositivos moviles


Integracion de Google Drive

Archivos y Datos

Recopilación de aplicaciones informáticas

Oficinas
Funciones sobre archivos y documentos

imprimir

escanear

organizar

modificar

crear