Categorías: Todo - cultura - sistemas - ambiente - desarrollo

por Joan Verde hace 4 años

1240

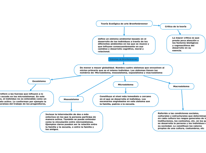
Teoría Ecológica de urie Bronfenbrenner

Teoría Ecológica de urie Bronfenbrenner

Teoría Ecológica de urie Bronfenbrenner

Critica de la teoría

La mayor critica es que presta poca atención a los factores biológicos y cognoscitivos del desarrollo en su esencia.

define un sistema ambiental basado en el desarrollo de los individuos a través de los diferentes ambientes en los que se mueve y que influyen consecuentemente en sus cambios y desarrollo cognitivo, moral y relacional.

De menor a mayor globalidad. Nombra cuatro sistemas que envuelven al núcleo primario que es el mismo individuo. Los sistemas tienen los nombres de: Microsistema, mesosistema, exposistema y macrosistema
Macrosistema

Referido a las condiciones sociales, culturales y estructurales que determinan en cada cultura los rasgos generales de las instituciones, los contextos, etc. en los que se desarrolla la persona y los individuos de su sociedad. Lo constituye los valores propios de una cultura, costumbres, etc

Exosistema

Se refiere a las fuerzas que influyen a lo que sucede en los microsistemas. En este caso, el individuo no es entendido como un sujeto activo. Lo conforman por ejemplo la naturaleza del trabajo de los progenitores,

Mesosistema

Incluye la interrelación de dos o más entornos en los que la persona participa de manera activa. También se puede entender como la vinculación entre microsistemas. Ejemplos claros pueden ser la relación entre la familia y la escuela, o entre la familia y los amigos.

Microsistema

Constituye el nivel más inmediato o cercano en el que se desarrolla el individuo. Los escenarios englobados en este sistema son la familia, padres o la escuela.