Categorías: Todo - intercambio - comercio - factores - innovaciones

por Marina Palacios Delgado hace 5 años

228

TEORÍAS SOBRE COMERCIO INTERNACIONAL

TEORÍAS SOBRE COMERCIO     INTERNACIONAL

TEORÍAS SOBRE COMERCIO INTERNACIONAL

NUEVAS TEORÍAS DEL COMERCIO INTERNACIONAL

Comercio intraindustrial
Se refiere al intercambio de productos similares pertenecientes a la misma industria como puede ser bebidas, o material informático, coches etc.

Este termino se aplica generalmente al comercio internacional cuando se produce la importacion y exportacion del mismo tipo de bienes y servicios

A pesar de que mediante las teorías clásicas del comercio este fenómeno tiene difícil explicación hoy día se puede comprender perfectamente si se analiza en términos de especialización y rendimiento.

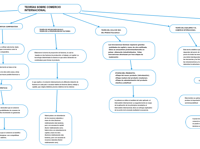
TEORÍA DEL EQUILIBRIO Y EL COMERCIO INTERNACIONAL

Esta teoría establece que en el mercado los precios dependen del precio de los factores de producción y del precio de todas las mercancías, de tal manera que existe una doble interdependencia: por un lado, los precios de las mercancías y los factores productivos y por el otro las remuneraciones y la distribución del ingreso que determina la estructura de la demanda

Este termino se aplica generalmente al comercio internacional cuando se produce la importación y exportación del mismo tipo de bienes y servicios

A pesar de que mediante las teorías clásicas del comercio este fenómeno tiene difícil explicación, hoy se puede comprender perfectamente si se analiza en términos especialización y rendimientos

TEORÍA DEL CICLO DE VIDA DEL PRODUCTO

Las innovaciones técnicas requieren grandes cantidades de capital y mano de otra calificada. Estos se encuentran predominantemente en países altamente industrializados. Estas innovaciones atraviesan por tres etapas de maduración
ETAPAS DEL PRODUCTO: •Etapa del nuevo producto (introducción). •Etapa madura del producto (madurez). •Etapa de estandarización del producto (declive).

La primera se refiere al análisis del valor aplicado al intercambio internacional. La segunda teoría se ocupa de la aplicación de los principios monetarios al intercambio internacional, tiene un enfoque explicativo de la acción de la moneda mediante la secuencia.

TEORÍA DE HECKSCHER-OHLIN O TEORÍA DE LA PROPORCIÓN DE FACTORES

Elaboraron la teoría de proporción de factores, la cual se basaba en dos factores de producción: el trabajo y el capital. La tecnología determinaba la manera en que estos elementos se combinaban para formar el producto.
lo que explica el comercio internacional es la diferente dotación de factores en cada país o escasez relativa de factores (tierra, trabajo y capital), que origina distintos precios relativos de los mismos

Habrá países con abundancia de los recursos naturales y mano de obra (factores relativamente más baratos), pero con escasez de capital (factor relativamente caro); habrá otros con abundancia de capital y mano de obra (factores relativamente más baratos), pero con escasez de recursos naturales (factor relativamente caro),

TEORÍA DE LA VENTAJA COMPARATIVA

David Ricardo llega a refinar esta teoría, hasta llegar a plantear lo que conocemos como la teoría de la ventaja comparativa.
Se puede concluir, que esta teoría se basa en las diferencias entre la productividad de la mano de obra entre unas y otras naciones, estas diferencias hacen posible favorecer a algunos sectores.

Esta teoría trata de demostrar que el comercio puede ampliar las posibilidades de consumo de un país lo que implica incremento en ganancias del comercio.

También se plantea que el comercio es benéfico si las industrias extranjeras son competitivas debido a los bajos salarios.

TEORÍA CLÁSICA DE LA VENTAJA ABSOLUTA

Planteada por Adam Smith1 (1723-1790) destaca la importancia del libre comercio para que la riqueza de las naciones. puede definir a la ventaja absoluta como la capacidad de producir un bien a un costo absolutamente menor medido en términos de unidades de trabajo.
CARACTERÍSTICAS

Al seguir este principio todos los países saldrían ganando con el comercio y se lograría la misma eficiencia a nivel internacional