Categorías: Todo - herramientas - multimedia - comunicación - producción

por Lesther Miranda hace 5 años

456

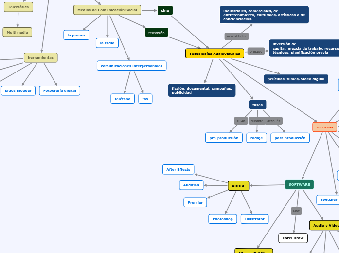
TICS de PRODUCCIÓN AUDIOVISUAL

mis conceptos

TICS de PRODUCCIÓN AUDIOVISUAL

TICS de PRODUCCIÓN AUDIOVISUAL

TICS = Tecnologías de Información y Comunicación

herramientas

presentaciones con dispositivo
Fotografía digital
Grabadoras de audio y de video
sitios Blogger
E-Mail

Medios de Comunicación Social

comunicaciones interpersonales
fax
teléfono
cine
televisión
Tecnologías AudioVisuales

recursos

SOFTWARE

Microsoft Office

Word

Power Point

Publisher

Audio y Video

Nero Ashampoo

Inspiration

Pro Show Gold

Total Vid Player

QuickTime

Real Player

Win Media Player

Corel Draw

ADOBE

Audition

Premier

After Effects

Illustrator

Photoshop

Cámaras Digitales y de Video

Switcher de video

Consola de Audio

Monitores

Blue Ray

Proyectores Multimedias

Pizarra Electrónica

fases

post-producción

rodaje

pre-producción

inversión de capital, mezcla de trabajo, recursos técnicos, planificación previa

industriales, comerciales, de entretenimiento, culturales, artísticas o de concienciación.

ficción, documental, campañas, publicidad

películas, filmes, video digital

la radio
la prensa

Telemática

Multimedia

dispositivos electrónicos

sistemas operativos
sistema de redes