Categorías: Todo - comunicación - información - estudiantes - aprendizaje

por Mishel Heredia hace 5 años

323

USO DE ORGANIZADORES GRÁFICOS EN EL PROCESO DE ENSEÑANZA-APRENDIZAJE

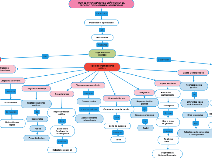
USO DE ORGANIZADORES GRÁFICOS EN EL PROCESO DE ENSEÑANZA-APRENDIZAJE

USO DE ORGANIZADORES GRÁFICOS EN EL PROCESO DE ENSEÑANZA-APRENDIZAJE

Potenciar el aprendizaje

Estudiantes
Organizadores gráficos

Tipos de organizadores gráficos

Mapas Conceptuales

Diferentes tipos de información

Crea jerarquías

Relaciones de conceptos a nivel general

Infografías

Ideas o conceptos

Cartel

Mapas Mentales

Presentan graficamente

Conceptos

Idea o tema en general

Palabras clave

Organizadas Sistemáticamente

Lineas de tiempo

Ordena secuencial mente

Serie de eventos

Diagramas de flujo

Representaciones gráficas

Secuencias

Pasos

Procedimientos

Diagramas de Venn

Graficamente

Matemática o lógica

Diagramas causa-efecto

Causas reales

Acontecimiento determinado

Cuadros Sinopticos

Representación

Visual y lógica

Tema

Organigramas

Representación gráfica

Estructura funcional de una empresa

Relaciones entre sí

Destrezas y habilidades

Clarificar el pensamiento

Reforzar la comprensión

Integrar nuevo conocimiento

Retener y recordar nueva información

Identificar conceptos erróneos

Evaluar

Desarrollar habilidades y pensamientos de orden superior

Herramientas de comunicación.

Visual y gráfica