Categorías: Todo - cultura - antropología - funciones - sociedad

por SERGIO DIAZ ROPERO CASARRUBIOS hace 1 año

361

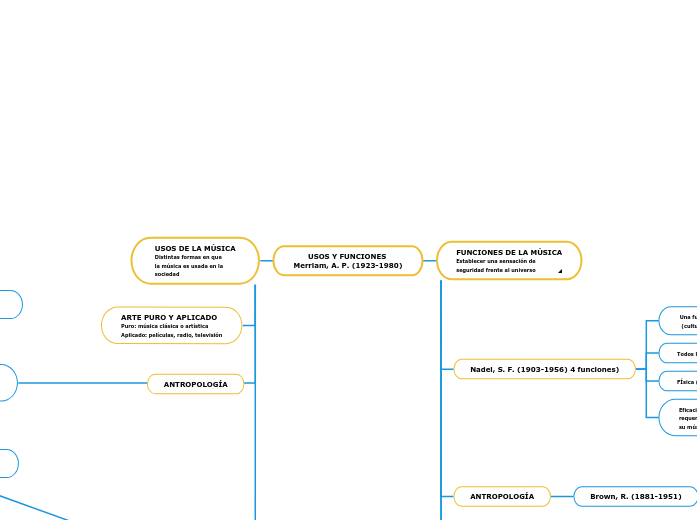
USOS Y FUNCIONES Merriam, A. P. (1923-1980)

      USOS Y FUNCIONES
Merriam, A. P. (1923-1980)

USOS Y FUNCIONES Merriam, A. P. (1923-1980)

USOS DE LA MÚSICA Distintas formas en que la música es usada en la sociedad

DIFERENCIAS ENTRE ARTISTA Y AUDIENCIA

Al distinguir, oponemos casos especiales dentro de nuestra sociedad a suposiciones acerca de todas las culturas no alfabetizadas.

USOS DE LA MÚSICA EN LA SOCIEDAD Clasificación de los antropólogos para poder abarcar todos los elementos de cualquier cultura y dividirlos
Murdock, G. P. (1897-1985): agrupa los materiales de una cultura en cuarenta y seis categorías
Herskovits, M. (1895-1963): clasificación de materiales culturales.

5: lenguaje

4: Estética, dividida en Artes gráficas y plásticas, Folklore y Música, drama y danza

3: Hombre y Universo, incluye sistemas de creencias y control de poder ( danza ponca sun/rito de la vigilia de los osage/danza de los espíritus)

2: Instituciones sociales, que consta de Organización social, Educación y Estructuras políticas

1: Cultura material y sus sanciones, dividida en Tecnología y Economía

ARTE PURO Y APLICADO Puro: música clásica o artística Aplicado: películas, radio, televisión

FUNCIONES DE LA MÚSICA Establecer una sensación de seguridad frente al universo

FUNCIONES UNIVERSALES
Contribución a la integración de la sociedad
Instituciones sociales y ritos religiosos
Respuesta física
Comunicación
Goce Estético
Contribución a la continuidad y estabilidad de una cultura
Conformidad a las normas sociales
Representación simbólica
Entretenimiento
Expresión emocional
ETNOMUSICOLOGÍA
La música de las culturas no occidentales está integrada en casi todos los aspectos de la vida

Los basongye: corpus total de su música

Cultura musical tutsi: se usa en mayor variedad de situaciones que en nuestra sociedad

ANTROPOLOGÍA
Brown, R. (1881-1951)

Lo que parece ser el mismo uso social en dos sociedades, puede tener distintas funciones

No requiere la afirmación dogmática de que todo en la vida de una comunidad tiene una función

Nadel, S. F. (1903-1956) 4 funciones)
Eficacia específica de cualquier elemento respondiendo a los requerimientos de la situación (Los basongye; corpus total de su música)
FÍsica (Los basongye, corpus total de su música)
Todos los hechos sociales tienen una función
Una función se toma como sinónimo de estar activo (cultura musical tutsi)