Categorías: Todo - solidaridad - libertad - respeto - igualdad

por alejandra agudelo hace 2 años

222

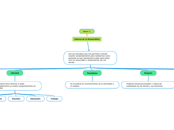
Valores de la democrática

Valores de la democrática

Valores de la democrática

Cipa # 5

Son los principios que nos permiten orientar nuestro comportamiento para realizarnos como personas la cual representa la base para poder vivir en comunidad y relacionarnos con los demás.

Tolerancia
Aceptar y valorar la opinión diferente
Solidaridad
Representa la cooperaccion de todas las personas y entre paises para resolver problemas comunes.
Participación
Hacen integrarse en la toma de decisiones
Respeto
Podamos Reconocer,Aceptar y valora las cualidesdes de los demas y sus derechos.
Pluralismo
Es la actitud de reconocimeinto de la diversidad y el respeto.
Libertad
Toda persona tiene derecho a elegir responsablemente su propio comportamiento en la sociedad

Trabajo

Educación

Elección

Expresión

Pensamineto

Igualdad
Hante la ley todo somo iguales debe garantizar que cada persona tenga los mismo derechos y obligaciones.
Justicia
Respeto a los derechos y libertades de cada persona.