Categorías: Todo

por vanessa hernandez hace 7 años

2422

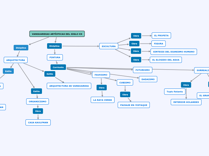
vanguardias artisticas siglo xx

vanguardias artisticas siglo xx

Topic flotante

VANGUARDIAS ARTÍSTICAS DEL SIGLO XX

ESCULTURA

FIGURA

EL ELOGIDO DEL AGUA

SINTESIS DEL DIANISMO HUMANO

EL PROFETA

PINTURA
Corriente

SURREALISMO

EL GRAN MASTURBADOR

INTERIOR HOLANDES

DADAISMO

FUTURISMO

CUBISMO

PAISAJE EN l'ESTAQUE

FAUVISMO

LA RAYA VERDE

Diciplina

ARQUITECTURA

ARQUITECTURA DE VANGUARDIA

ORGANICISMO

Obra

CASA KAULFMAN

Estilo

FUNCIONALISMO

obra

PABELLON ALEMAN