Kategóriák: Minden - pedagógia - tanulás

a Effy S 3 éve

283

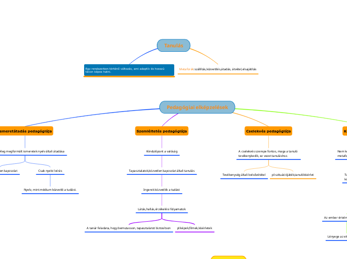
Tanulás

Tanulás

Megismerés iránya

Konstruktivista út

átfogó tudásrendszerek válnak részletesebbé a tanulás során
Altopik
Sok pedagógus szerint adaptívabb

Alulról felfelé építkezés vagyis induktív megismerés

egyszerűbb összefüggésektől a bonyolultabbakig

Tapasztalat

Meghatározó szerep a világ megismerésében

Értelmezzük, sokszor át is alakítjuk
Előzetes tudásunk hatással van rá

belső értelmezési rendszerünktől is függ

Nem objektív

Pedagógiai elképzelések

Konstruktivista pedagógia

Nem kötődik olyan szorosan a tudásközvetítés metaforájához
Tudás önálló megkonsturálódás áll a középpontban

Az agy aktív a folyamatban

az agy ezalapján formálja saját rendszerét

Az ember értelmezi a hatásokat

Lényege az előzetes tudás.

Cselekvés pedagógiája

A cselekvés szerepe fontos, maga a tanuló tevékenykedik, ez vezet tanuláshoz.
pl:szituációjáték,tanulókísérlet
Tevékenység általi belsővététel

Szemléltetés pedagógiája

Kiindulópont a valóság
Tapasztalatok,közvetlen kapcsolat általi tanulás

Ingerek közvetítik a tudást

Látás,hallás,érzékelési folyamatok

pl:képek,filmek,kísérletek

A tanár feladata, hogy bemutasson, tapasztalatot biztosítson

Ismeretátadás pedagógiája

Kész, nyelvileg megformált ismeretek nyelv általi átadása
Csak nyelvi leírás

Nyelv, mint médium közvetíti a tudást.

Nincs közvetlen kapcsolat

Tanulás

Metaforák:szállítás,közvetítés,átadás, átvétel,elsajátítás

Egy rendszerben történő változás, ami adaptív és hosszú távon képes hatni.