Categories: All - cultural - manipulación - ambiental - político

by Olivares Garcia 3 years ago

342

Actividad integradora 2. Implicaciones tecnocientíficas celular

Actividad integradora 2. Implicaciones tecnocientíficas celular

politico

impactos positivos

con el uso del celular podemos obtener la noticias y asuntos políticos sin necesidad de comprar un libro o periódico

impactos negativos

la fácil manipulación de información en redes sociales en internet lo que hace que se tenga menos información buena y confiable

Actividad integradora 2. Implicaciones tecnocientíficas celular

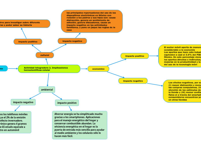
cultural

las principales repercusiones del uso de los dispositivos electrónicos en México con relación a los padres y sus hijos son: causa distracción, genera un sentimiento de adicción, genera discusiones, causa un impacto negativo en las actividades familiares, y pone en jaque las reglas de la casa
impacto poditivo
nos sirve para investigar sobre diferente culturas y poder saber su historia

economico

Los efectos negativos, por su parte, serían: (i) mayor distracción y menor impacto de las compras compulsivas, (ii) menor atención de los estímulos de marketing en la tienda y (iii) menor confianza en la tienda física si a través del smartphone los consumidores encuentran precios menores en otras tiendas
El sector móvil aporta de manera considerable a la economía Los aportes que hace esta industria equivalen a casi el 3.5% del PIB total en México. En este porcentaje vienen incluidos los aportes directos e indirectos, las mejoras en la productividad y la eficiencia del uso de la tecnología móvi

ambiental

impacto positivo
Ahorrar energía se ha simplificado mucho gracias a los smartphones. Aplicaciones para el manejo energético del hogar y conservar combustible abundan. La eficiencia energética en el hogar es la puerta de entrada más sencilla para ayudar al medio ambiente y los celulares sólo lo hacen más fácil.
impacto negativo
La conexión de todos los teléfonos móviles del mundo supone ya el 2% de la emisión global de gases de efecto invernadero. “Cada correo electrónico genera 4 gramos de CO2 y el envío de 65 emails equivale a recorrer un kilómetro en automóvil