Profesión Mind Maps - Public Gallery

Explore our wide public collection of profesión mind maps created by Mindomo users all over the world. Here, you can find all public diagrams related to profesión. You can view these examples to get some inspiration. Some diagrams also give you the right to copy and edit them. This flexibility allows you to use these mind maps as templates, saving time and giving you a strong starting point for your work. You can contribute to this gallery with your own diagrams once you make them public, and you can be a source of inspiration for other users and be featured here.

Historia de Trabajo Social
Damaris Figueroa

Historia de Trabajo Social

by Damaris Figueroa

LA GESTIÓN DEL CUIDADO DE ENFERMERÍA
LIZ JUSTINA ORTIZ FERNÁNDEZ

LA GESTIÓN DEL CUIDADO DE ENFERMERÍA

by LIZ JUSTINA ORTIZ FERNÁNDEZ

Dilemas éticos
MARLENE GARZON DAZA

Dilemas éticos

by MARLENE GARZON DAZA

DERECHOS DE LAS PERSONAS
Judith Ramirez

DERECHOS DE LAS PERSONAS

by Judith Ramirez

MERCADEO ORIGEN Y EVOLUCIÓN
Jaime Nemessio Altamirano Montalvo

MERCADEO ORIGEN Y EVOLUCIÓN

by Jaime Nemessio Altamirano Montalvo

GENERALIDADES DE LA ÉTICA PROFESIONAL.
lilibeth palacios

GENERALIDADES DE LA ÉTICA PROFESIONAL.

by lilibeth palacios

Lionel Messi
Sebastian Ruiz García

Lionel Messi

by Sebastian Ruiz García

LEY 1409 DE 2010
angela liliana rojas

LEY 1409 DE 2010

by angela liliana rojas

Unidad 2
Fundación Didáctica XXI

Unidad 2

by Fundación Didáctica XXI

Antecedentes de la Contabilidad Financiera
Rolando Parra Escorza

Antecedentes de la Contabilidad Financiera

by Rolando Parra Escorza

Introducción a las teorías en
enfermería: historia, importancia
y análisis
Itzel Yarait

Introducción a las teorías en enfermería: historia, importancia y análisis

by Itzel Yarait

CÓDIGO DEONTOLÓGICO DEL CIE PARA LA PROFESIÓN DE ENFERMERÍA
MARIA LURYDEL HERNANDEZ SUAREZ

CÓDIGO DEONTOLÓGICO DEL CIE PARA LA PROFESIÓN DE ENFERMERÍA

by MARIA LURYDEL HERNANDEZ SUAREZ

ORIGEN,HISTORIA,EVOLUCION Y PROPECTIVA DE LA ENFERMERIA
Diana contanza gonzalez olaya

ORIGEN,HISTORIA,EVOLUCION Y PROPECTIVA DE LA ENFERMERIA

by Diana contanza gonzalez olaya

Deontología tema 4
Alba .

Deontología tema 4

by Alba .

Ética de la ingeniería en el lugar de trabajo
Ramsés Ramos

Ética de la ingeniería en el lugar de trabajo

by Ramsés Ramos

LIBERTADES INDIVIDUALES
Sara Gálvez Isaza

LIBERTADES INDIVIDUALES

by Sara Gálvez Isaza

LA ENFERMERIA Y EVOLUCION ATRAVES DE LA HISTORIA
Angela Virginia Ruge Suarez

LA ENFERMERIA Y EVOLUCION ATRAVES DE LA HISTORIA

by Angela Virginia Ruge Suarez

LA ENFERMERÍA, SU ORIGEN, SU HISTORIA Y PROSPECTIVA.
Jhenifer Karina Daza Garzón

LA ENFERMERÍA, SU ORIGEN, SU HISTORIA Y PROSPECTIVA.

by Jhenifer Karina Daza Garzón

MANDAMIENTOS DEL ABOGADO
Carolina Nebot

MANDAMIENTOS DEL ABOGADO

by Carolina Nebot

ENFERMRIA
Edgar Yobani Herrera Hernandez

ENFERMRIA

by Edgar Yobani Herrera Hernandez

Normas Legales Vigentes que Regulan la Profesión.
juan carlos rodriguez manrique

Normas Legales Vigentes que Regulan la Profesión.

by juan carlos rodriguez manrique

Concepto: es un documento compuesto por una serie de normas, reglamentos y valores que han sido establecidos para regular los comportamientos y actitudes de las personas que forman parte de un mismo contexto, bien sea con respecto a una profesión, organización o empresa.
mich gonzalez

Concepto: es un documento compuesto por una serie de normas, reglamentos y valores que han sido establecidos para regular los comportamientos y actitudes de las personas que forman parte de un mismo contexto, bien sea con respecto a una profesión, organización o empresa.

by mich gonzalez

ÉTICA, TRABAJO Y PROFESIÓN
franco quisocapa flores

ÉTICA, TRABAJO Y PROFESIÓN

by franco quisocapa flores

POLÍTICA NACIONAL DE CUIDADO DE ENFERMERÍA
Karen Elizabeth Bonilla Bonilla

POLÍTICA NACIONAL DE CUIDADO DE ENFERMERÍA

by Karen Elizabeth Bonilla Bonilla

Organigrama arbol
Danna Castro

Organigrama arbol

by Danna Castro

El quehacer periodístico y su entorno
Roberto Ibarra

El quehacer periodístico y su entorno

by Roberto Ibarra

LA ENFERMERÍA A TRAVÉS DE LA HISTORIA
Victor Manuel Pulido Osma

LA ENFERMERÍA A TRAVÉS DE LA HISTORIA

by Victor Manuel Pulido Osma

Enfermería en el presente y futuro.
Adamari Mtz

Enfermería en el presente y futuro.

by Adamari Mtz

ÉTICA CRISTIANA DE LA PROFESIÓN
DANILO ERNESTO MOJICA PENA

ÉTICA CRISTIANA DE LA PROFESIÓN

by DANILO ERNESTO MOJICA PENA

Elección vocacional y perfil profesional del psicologo
Yulieth Guzman

Elección vocacional y perfil profesional del psicologo

by Yulieth Guzman

metaparadigma
Daniela gomez daza

metaparadigma

by Daniela gomez daza

Enfermeria.Una Disciplina Social
Esmeralda Harrison

Enfermeria.Una Disciplina Social

by Esmeralda Harrison

AUXILIAR DE VUELO
luisa suarez

AUXILIAR DE VUELO

by luisa suarez

Fundamentos de los códigos de ética de los colegios profesionales
KEISY DAILETH PAICO RUIZ

Fundamentos de los códigos de ética de los colegios profesionales

by KEISY DAILETH PAICO RUIZ

Enfermería
Estado del arte, historia y prospectiva
Maria Fernanda Quiroga Blanco

Enfermería Estado del arte, historia y prospectiva

by Maria Fernanda Quiroga Blanco

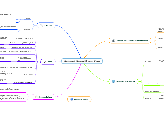
Sociedad Mercantil en el Perú
Diana Rosa CONDE IRIARTE

Sociedad Mercantil en el Perú

by Diana Rosa CONDE IRIARTE

mapa de orientacio
Guillermo jeronimo

mapa de orientacio

by Guillermo jeronimo

Origen de la psicología
Tatiana Puerta

Origen de la psicología

by Tatiana Puerta

SENTIDO HUMANO DE LA PROFESION
Joel Rojas Morales

SENTIDO HUMANO DE LA PROFESION

by Joel Rojas Morales

SUFIJOS 1
raquel barsallo martinez

SUFIJOS 1

by raquel barsallo martinez

ELECCIÓN VOCACIONAL Y PERFIL DEL PSICÓLOGO María Alejandra avila
MARIA ALEJANDRA SEGOVIA SINNING

ELECCIÓN VOCACIONAL Y PERFIL DEL PSICÓLOGO María Alejandra avila

by MARIA ALEJANDRA SEGOVIA SINNING

ELEMENTOS MAS IMPORTANTES DE LA NORMATIVIDAD DE LA CONTABILIDAD EN COLOMBIA
Elian Fajardo

ELEMENTOS MAS IMPORTANTES DE LA NORMATIVIDAD DE LA CONTABILIDAD EN COLOMBIA

by Elian Fajardo

Introducción al Trabajo Social
nallely santillan

Introducción al Trabajo Social

by nallely santillan

Pensar, repensar y seguir pensando al Trabajo Social
Ana Sofia FORERO LARA

Pensar, repensar y seguir pensando al Trabajo Social

by Ana Sofia FORERO LARA

Escritura en el ámbito profesional.
paola romero

Escritura en el ámbito profesional.

by paola romero

La ética protestante y el espíritu del capitalismo
Ivonne Juliet Mateus Ariza

La ética protestante y el espíritu del capitalismo

by Ivonne Juliet Mateus Ariza

La Deontología
Sebastian Vega

La Deontología

by Sebastian Vega

Conocimiento y Desarrollo cientifico de enfermeria y su relacion con las disciplinas
Natalia Silva

Conocimiento y Desarrollo cientifico de enfermeria y su relacion con las disciplinas

by Natalia Silva

Ingeniería Civil: estado del arte, historia y prospectiva.
Carlos Alberto Manjarrez Peñaloza

Ingeniería Civil: estado del arte, historia y prospectiva.

by Carlos Alberto Manjarrez Peñaloza

ORÍGENES Y 
FUNDAMENTOS
CURRICULARES
Jared Lozano

ORÍGENES Y FUNDAMENTOS CURRICULARES

by Jared Lozano

LA VOCACION
Hugo Puma Pariapaza

LA VOCACION

by Hugo Puma Pariapaza

LA ÉTICA LABORAL EN DERECHO
Carlos Andres Panduro Vargas

LA ÉTICA LABORAL EN DERECHO

by Carlos Andres Panduro Vargas

IMPORTANCIA DE LAS DECISIONES DEL PROFESIONAL EN LA SOCIEDAD
Hugo Alejandro Moreno Montalvo

IMPORTANCIA DE LAS DECISIONES DEL PROFESIONAL EN LA SOCIEDAD

by Hugo Alejandro Moreno Montalvo

CTCP presentó su Plan de Trabajo
benjamin Piñeros

CTCP presentó su Plan de Trabajo

by benjamin Piñeros

HISTÓRIA DE LA ENFERMERÍA
CRISET CASARRUBIAS VICTORIA

HISTÓRIA DE LA ENFERMERÍA

by CRISET CASARRUBIAS VICTORIA

ley 435 1998
claudia Ruiz

ley 435 1998

by claudia Ruiz

1° actividad - Mindomo
Elizabeth Rainieri

1° actividad - Mindomo

by Elizabeth Rainieri

¿Qué es la profesión?
SINDY LUC�A ESPINOZA ESPINOZA

¿Qué es la profesión?

by SINDY LUC�A ESPINOZA ESPINOZA

BUSCANDO LA "ESPECIFICIDAD" PROMETIDA
Estefania Garcia

BUSCANDO LA "ESPECIFICIDAD" PROMETIDA

by Estefania Garcia

SUFIJOS
Diego Marcos

SUFIJOS

by Diego Marcos

LA DEONTOLOGÍA
Rubí Molina Chávez

LA DEONTOLOGÍA

by Rubí Molina Chávez

Código de Ética para Administradores de Empresas
Maria Valentina Peralta Rojas

Código de Ética para Administradores de Empresas

by Maria Valentina Peralta Rojas

Evolució i naixement de l'orientació professional
Ana Mª Muñoz Pacheco

Evolució i naixement de l'orientació professional

by Ana Mª Muñoz Pacheco

Mapa Conceptual de las profesiones
Luis Canizales

Mapa Conceptual de las profesiones

by Luis Canizales

Imagen ocupacional /Profesional
Arledis Ramirez

Imagen ocupacional /Profesional

by Arledis Ramirez

Verbo ser A1 ELE
Ana Rodriguez

Verbo ser A1 ELE

by Ana Rodriguez

CÓDIGO DE ÉTICA PARA EL EJERCICIO DE LA
INGENIERÍA EN GENERAL Y SUS PROFESIONES
AFINES Y AUXILIARES
liceth viviana serrato hernandez

CÓDIGO DE ÉTICA PARA EL EJERCICIO DE LA INGENIERÍA EN GENERAL Y SUS PROFESIONES AFINES Y AUXILIARES

by liceth viviana serrato hernandez

ETICA IDENTODOLOGIA  PROFESIONAL
sindy paola diaz

ETICA IDENTODOLOGIA PROFESIONAL

by sindy paola diaz

Organigrama
GALILEA RAMOS VELAZQUEZ

Organigrama

by GALILEA RAMOS VELAZQUEZ

ADULTO JOVEN
OBREGON OYOLA ANYELA

ADULTO JOVEN

by OBREGON OYOLA ANYELA

La venta personal
Angie Martinez

La venta personal

by Angie Martinez

EVOLUCION DE LA CONTADURIA PUBLICA EN COLOMBIA
Nasly Cadena

EVOLUCION DE LA CONTADURIA PUBLICA EN COLOMBIA

by Nasly Cadena

Madame Bivary
manuela velez

Madame Bivary

by manuela velez

Ingeniería Geología
Cristian Armando Mejia Arevalo

Ingeniería Geología

by Cristian Armando Mejia Arevalo

Sample Mind Map
NEIDI CATERINE CORTES PIÑEROS

Sample Mind Map

by NEIDI CATERINE CORTES PIÑEROS

ETICA
ROCIO VILLARREAL VASQUEZ

ETICA

by ROCIO VILLARREAL VASQUEZ

LIBERTADES INDIVIDUALES
Jose FerGAMING

LIBERTADES INDIVIDUALES

by Jose FerGAMING

LA GESTIÓN DEL CUIDADO DE ENFERMERÍA
luz maria perez avendaño

LA GESTIÓN DEL CUIDADO DE ENFERMERÍA

by luz maria perez avendaño

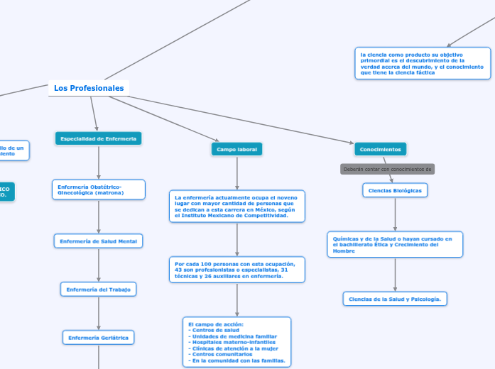
Los Profesionales
isaias hidalgo

Los Profesionales

by isaias hidalgo

LEGISLACIÓN FARMACÉUTICA EN    COLOMBIA
natalia zuñiga

LEGISLACIÓN FARMACÉUTICA EN COLOMBIA

by natalia zuñiga

Tutoría orientación 4ºESO
Orientador San José

Tutoría orientación 4ºESO

by Orientador San José

Educación de Adultos
Mariangel cerda

Educación de Adultos

by Mariangel cerda

LAS  LIBERTADES INDIVIDUALES
Katherin Andrea Aránzazu Rodriguez

LAS LIBERTADES INDIVIDUALES

by Katherin Andrea Aránzazu Rodriguez

"Tesis IV: Mujeres emprendedoras:
Hacia otra interpretación del
carácter femenino de la profesión"
María Fernanda M

"Tesis IV: Mujeres emprendedoras: Hacia otra interpretación del carácter femenino de la profesión"

by María Fernanda M

Jhon Fredy Vargas Vanegas
Jhon Fredy Vargas Vanegas

Jhon Fredy Vargas Vanegas

by Jhon Fredy Vargas Vanegas

LA COMUNICACIÓN Y SUS       ELEMENTOS
Victoria Garcia

LA COMUNICACIÓN Y SUS ELEMENTOS

by Victoria Garcia

IDS
jessica zambrano

IDS

by jessica zambrano

Un trabajo cualquiera se considera profesión cuando es realizado a conciencia, con amor, responsabilidad y lujo de competencia.
MANUELA ALEJANDRA NUNEZ HERNANDEZ

Un trabajo cualquiera se considera profesión cuando es realizado a conciencia, con amor, responsabilidad y lujo de competencia.

by MANUELA ALEJANDRA NUNEZ HERNANDEZ

Mi profesión estado del arte historia y prospectiva
Liceth Vanesa Parra Baron

Mi profesión estado del arte historia y prospectiva

by Liceth Vanesa Parra Baron

Trabajo autonomo
EDWin TOVar

Trabajo autonomo

by EDWin TOVar

competencias
elvia benavides

competencias

by elvia benavides

Mi PROFESIÓN ESTADO DEL ARTE, HISTORIA Y PROSPECTIVA
Brays Menco Corrales

Mi PROFESIÓN ESTADO DEL ARTE, HISTORIA Y PROSPECTIVA

by Brays Menco Corrales

INVESTIGACIÓN I
TATIANA RODRIGUEZ

INVESTIGACIÓN I

by TATIANA RODRIGUEZ

Etica profesional de los docentes
Emily Del Rosario

Etica profesional de los docentes

by Emily Del Rosario

Organigrama
Isabella Braussin

Organigrama

by Isabella Braussin

Profesión y corrupción: cinco posibilidades de 
lectura aplicados al trabajo social, con Weber y 
contra Weber
ferney sabogal

Profesión y corrupción: cinco posibilidades de lectura aplicados al trabajo social, con Weber y contra Weber

by ferney sabogal

Historia de mi profesión
Ludwin Orlando Santos Montenegro

Historia de mi profesión

by Ludwin Orlando Santos Montenegro

Codigo Etico de un Desarrollador del Software
mireya carrillo

Codigo Etico de un Desarrollador del Software

by mireya carrillo

"Problemas Ambientales Con Sus problemas Y Conflictos"
lissy Lozano

"Problemas Ambientales Con Sus problemas Y Conflictos"

by lissy Lozano

NORMATIVIDAD VIGENTE PARA EL FACTOR FARMACEUTICO
Laurita Alvarez

NORMATIVIDAD VIGENTE PARA EL FACTOR FARMACEUTICO

by Laurita Alvarez