Categories: All - profesión - responsabilidad - capital - patrimonio

by Diana Rosa CONDE IRIARTE 5 years ago

842

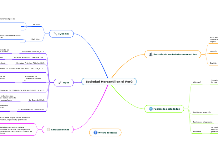
Sociedad Mercantil en el Perú

Sociedad Mercantil en el Perú

Where to next?

Once you have gathered the initial specification for your web site, you can use this map to:

Sociedad Mercantil en el Perú

Type in the name of your web site and press Enter.

Caracteristicas

La constitución de las sociedades mercantiles debera realizarse mediante una escritura social que contenga todos los aspectos establecidos en el codigo de comercio y luego, se asentará en el Registro Público.

Include a back-end connection from the suggestions or add your own.

CMS databaseAuto-responder systemE-commerce paymentsStock control systemPermissions-based content
Se caracterizan por actuar a cuenta propia con un nombre o denominacion bajo un domicikio, capacidad y patrimonio propio.

A secure server and HTTPS encryption may be needed if you are handling:


Add notes about actions you will need to take about using a secure server.

Tipos

La Sociedad Civil ORDINARIA.
Se consituye persiguiendo un fin comun de caracter economico que se ejerce mediante una profesion oficio u otro tipo de actividad.
La Sociedad Civil.

You should carry out a basic regression testing after making significant changes to your site or the back-end technology, in case some disruption has occurred.

Think about:

Esta conformado por una organizacion de individuos que mediante el ejercicio de una profesion,oficio tienen como fin obetener una ganancia de las actividades que realizan.
La Sociedad EN COMANDITA POR ACCIONES, S. en C.

Links tend to go stale over time and need periodic testing. Add a note about on you will detect broken links.

Options include:

Su capital esta establecido por acciones, que se pueden trasminitir libremente, sin que se debe seguir las reglas de la Laey General de Sociedades.
La Sociedad EN COMANDITA SIMPLE, S.C.

You will need to test against your supported browsers, especially after updates. Add some notes about how this will be achieved.

Think about:

Es la sociedad personalista, es decir, dependen de las condiciones personales de sus socios colectivos como comanditarios.
Sociedad COMERCIAL DE RESPONSABILIDAD LIMITADA, S. R. L.
Tiene caracteristicas tanto personalistas como capitalistas.Es como una version anterios a la sociedad anónima cerrada.
Sociedad Anónima Abierta, SAA.

When performing tests, or receiving feedback on the technical aspects of the site, how will you collect and track issues?

Think about:

Sus socios tiene responsabilidad limitada.
Sociedad Anónima, CERRADA, SAC.


Add some information about acceptance testing.

La representacion del capital social es mediante acciones.
La sociedad Anónima, S. A.

You will need to test the usability and user stories that the site should deliver.

Think about:

Es una sociedad de capitales con responsabilidad limitada, es decir los socios no responden solidariamente por las deudas.

Subtopic

Definicion

Your web site will need to be regularly monitored to ensure that problems are detected early.

Think about:


Add actions to establish monitoring and response for your site.

Es una persona juridica que tiene como finalidad realizar actor de comercio sujetos al Derecho comercial.
Relacion

If your site contains dynamic information such as a blog, a news feed, user forums or regular campaigns, how will these be updated and published?

Think about:

En cuanto a su constitucion existen diferentes tipos de sociedades mercantiles.

Fusión de sociedades

Finalidad
La fusión se realiza con el fin de aumentar productividad y, por ende ingresos en la empresa, asi como, disminuir costos de produccion y distribución.
Fusión por integración

What are the key milestones for your website project? Add a topic and target date for each milestone.

Think about:

Se observa cuando todas las empresas desaparecen y se crea una nueva que adquiere todos los derechos, obligaciones y bienes de las otras empresas.
Fusión por absorción

Will you use A/B testing?


A/B testing tests the effectiveness of marketing techniques rather than the functioning of the technology. You can use it for:


Add some notes about A/B testing for your site.

Consiste en que una empresa absorbe las demás empresas y asumira las obligaciones, los derechos y benes de las demás obligaciones, los derechos y bienes de las demás.

Will you use A/B testing?

A/B testing tests the effectiveness of marketing techniques rather than the functioning of the technology.

You can use it for:


Add some notes about A/B testing for your site.

¿Que es?
Se refuere a la intregracion de 2 o mas sociedades para formar una sola entidad jurídicamente.

A persona is a type of user who may visit your site.

Think about:

Add objective

Failure

How might 'Se refuere a la intregracion de 2 o mas sociedades para formar una sola entidad jurídicamente.' fail to 'Add objective'? What could go wrong?
You can add multiple topics here.

Resolution

How will Step be detected? How can it be resolved?
You can add multiple topics here.

Process

Step

How will 'Se refuere a la intregracion de 2 o mas sociedades para formar una sola entidad jurídicamente.' be able to 'Add objective'?

What are the steps in the normal (successful) process?
How will the user know they have succeeded?
You can add multiple topics here.

Privileges

What privileges does 'Se refuere a la intregracion de 2 o mas sociedades para formar una sola entidad jurídicamente.' need to 'Add objective'?

Do they need:

Reason

Why would 'Se refuere a la intregracion de 2 o mas sociedades para formar una sola entidad jurídicamente.' need to 'Add objective'?
What would motivate them to do this?

Knowledge

How much will 'Se refuere a la intregracion de 2 o mas sociedades para formar una sola entidad jurídicamente.' know about your products and services?

Source

Where will 'Se refuere a la intregracion de 2 o mas sociedades para formar una sola entidad jurídicamente.' arrive from?
Will 'Se refuere a la intregracion de 2 o mas sociedades para formar una sola entidad jurídicamente.' arrive from a particular location?
Will this mean they need a particular landing page?

Think about:

Escisión de sociedades mercantiles

Escisión parcial
No es equisito que la sociedad escidente se extinga ya que la misma puede seguir realizando tividad comercias y aportar parte de su capital, pasivos y activos a las nuevas sociedad, es lo que se conoce como escisión parcial.
Escisión total
La capital es trasnferida a nuevas sociedades que ueron constituidas que llevan por nombre ecindidas proceso llamado escisión total.

How will you do the following?

Hace referencia a una sociedad denominada escindente, liquida sus bienes y divide la totalidad de su activo y pasivo y capital.